本站讯 在我国最北方,与俄罗斯隔江相望的地方,有一个叫做黑河的城市,本来这个城市并没有多大名气,却因为一桩所谓的伤害案——邢宁宁伤害案闹得沸沸扬扬,在网上出了名。原审判决作出后,黑河市中级法院和黑龙江省高级法院均认为事实不清,证据不足,并发回重审。然而就在发回重审后,令人感到震惊的事情却再次发生了:在没有任何新证据的前提下,重审不仅采信了被认定为违法鉴定的数据,而且“新瓶”装“旧酒”,维持了曾经被撤销了的错误判决。此判决一经宣判,立即在当地和网上引发了巨大反响,人们惊呼:黑河市两级法院这是要将错误进行到底吗?
邢宁宁的丈夫姚刚,曾经是一位屡立军功的军分区副参谋长,2024年清明节后,他携妻子邢宁宁找到媒体。认真研读过其提供的法律文书后,记者感到十分震惊!

原审因事实不清证据不足被撤销
邢宁宁本人描述,本案的事实经过是:2015年6月29日,作为黑河小学副校长的自己在履职中安排串课,教师祝晓梅不服从与其发生争执,被赶来的教师劝回,串课一事结束。祝晓梅主动挑起事端,带领教师李某闯入邢宁宁办公室理论,拽邢宁宁手臂,邢宁宁抽回,又双手抓邢宁宁,邢宁宁本能的推她胸部一下,之后祝晓梅开始扔邢宁宁办公桌上物品,扔没后,又去扔对面张晓芳桌上的一袋纸杯和一沓纸,由于自己转身用力过猛或陈旧性疾病发作昏迷倒地。第二天祝晓梅丈夫报警,教师李某作伪证,致邢宁宁被双开判刑入狱一年,附带民事赔偿近87万。

但是,黑河市爱辉区法院的原审判决书是这样记载的:2015年6月29日9时许,黑河市黑河小学副校长被告人邢宁宁在学校三楼办公室内,因串课一事与被害人祝晓梅发生争吵,随即二人相互撕扯,同事李某对二人进行劝解时,祝晓梅将邢宁宁办公桌上的书本扔在地上,邢宁宁用手推祝晓梅胸部一下,祝晓梅倒地昏迷。随后,国某某等多名同事赶到现场对祝晓梅进行施救,并拨打120急救电话。经法医鉴定: 1.祝晓梅受到较为明确的外力作用后致脊髓损伤,属轻伤一级; 2.祝晓梅脊髓损伤后一年半,现遗留肢体肌力减弱,属伤残五级。
相关法律文书证明,对于此案,黑河市合作区警方经侦查,曾先后两次认定事实不清,证据不足,作出不予立案的决定。但是到了2017年2月14日,在没有任何新证据的情况下,警方又强行立案,邢宁宁被合作区公安机关传唤到案并采取了刑事强制措施。
在姚刚看来,警方在事实不清、证据不足的情况下立案,是迫于上级的压力,是有人背后插手司法公正。他还称:侦查机关办案人员曾经对他说:“不按涉嫌故意伤害罪上报检察机关不能受理”,“有人说了,先抓人,抓错了我负责”等等。
爱辉区法院开庭审理后,于2018年4月3日作出(2017)黑1102刑初68号刑事附带民事判决,判决认定:被告人邢宁宁犯故意伤害罪,判处有期徒刑一年,同时判处邢宁宁赔偿附带民事诉讼原告人祝晓梅各项经济损失人民币869767.66元。
宣判后,邢宁宁不服,向黑河中院提出上诉。黑河中院开庭审理后,于2018年9月28日作出(2018)黑11刑终34号刑事附带民事裁定书,裁定:驳回上诉人邢宁宁的上诉,维持原判。
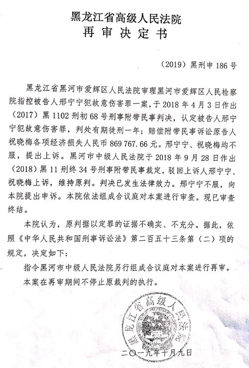
邢宁宁依旧不服,遂向黑龙江省高级法院申诉。省高院于2019年10月9日作出(2019)黑刑申186号再审决定,称:“原判据以定罪的证据不确实、不充分”,指令黑河市中级法院另行组成合议庭对本案进行再审。2019年12月13日,黑河中院作出(2019)黑11刑再3号刑事附带民事裁定,该裁定称:“本院认为,本案原一审、二审据以定罪的案件事实不清,证据不确实、不充分,不能排除合理怀疑”,裁定撤销了本院的(2018)黑11刑终34号刑事附带民事裁定和爱辉区法院(2017)黑1102刑初68号刑事附带民事判决,发回爱辉区法院重新审判。
重审没有新证据却依然做有罪判决
发回重审后,爱辉区法院却迟迟不能开庭,因此遭到各方质疑。直到2023年12月15日,该院才作出(2020)黑1102刑初1号刑事附带民事判决,而这个判决,在姚刚、邢宁宁看来,没有任何新的证据,是典型的“新瓶”装“旧酒”,采信了早已经被否定了的判决所采信的证据。

且看爱辉区法院是如何重新判决的。据黑河市中级法院2024黑11刑终3号刑事附带民事裁定书记载:一审爱辉区法院判决认定,2015年6月29日9时45分许,时任黑河小学副校长被告人邢宁宁到该校教师被害人祝晓梅的办公室,要求祝晓梅按照学校教学安排串课,引起祝晓梅的不满。后邢宁宁将祝晓梅叫至自己办公室,二人发生激烈争吵,随后祝晓梅被闻声而来的教师李某等人劝回。9时47分许,祝晓梅再次到邢宁宁办公室,李某见状跟随祝晓梅进入该办公室。邢宁宁和祝晓梅再次发生激烈争吵并相互撕扯,祝晓梅将邢宁宁办公桌上的书本扔撇在地上,邢宁宁用手推祝晓梅胸部一下,祝晓梅倒地昏迷。后祝晓梅被送往医院救治。次日,祝晓梅丈夫刘福电话报警。经黑河市公安局刑事技术支队鉴定:祝晓梅脊髓损伤属轻伤一级;脊髓损伤后一年半,现遗留肢体肌力减弱属伤残五级。2017年2月14日,邢宁宁被公安机关传唤到案。
另查明,因被告人邢宁宁的故意伤害行为给附带民事诉讼原告人祝晓梅造成的经济损失为:......合计867967.66元。
对于爱辉区法院的重审判决,邢宁宁不服,但上诉后被驳回。而在姚刚看来,这还是一个枉法判决,在没有新证据的情况下,法院理应做无罪判决,却公然采信已经被撤销了的判决所采信的证据,而对被告方提供的能够证明此案真相的证据却一概不予采信。
姚刚举例说,如:警方在2020年9月27日对祝晓梅做询问笔录时,祝晓梅回答警方让其回忆当时的情况时就称:“时间太长了,有些细节已经记不清楚了”。警方在2020年9月22日对关键证人李某做询问笔录时,李某称:“具体的以我之前的笔录为准”。
同时,法院据以定罪的关键证据是黑远大法鉴字[2017]第262号鉴定意见书,该鉴定意见书称:祝晓梅此次的外伤与原陈旧性疾病(眩晕症)无因果关系,伤残等级评定为五级。但是,该鉴定意见书因为违法,已经被权威机构否定,因此,法院曾试图重新委托诸多国家级机构对祝晓梅进行成伤鉴定,都被拒绝,不予受理。
与此同时,姚刚、邢宁宁和委托律师经过多方调查,获得了多个证明祝晓梅案发前有致其眩晕的病历、病史的证据。其中:2002年,哈尔滨医科大学附属第二医院门诊病历对祝晓梅诊断记载为“寰推椎不稳”;2013年11月4日,黑河市人民医院的住院记录清楚的证实祝晓梅曾有过梅尼埃病史;2015年12月24日北京大学第六医院门诊诊断记录为“既往史:眩晕症”。
姚刚和他的律师认为,大量证据证明,祝晓梅明显是在说谎,是在碰瓷,其在案发前就有眩晕症的病史,这是她倒地后口吐白沫的主要病因,卷中的多个证人的证言都互相矛盾,检方也未能提供任何新的证据,我们却提供了诸多能够证明邢宁宁无罪的证据,重审后就应该本着疑罪从无的原则宣判邢宁宁无罪,可是爱辉区法院竟丧失了最基本的法律准则,对我们提供的无罪证据一律不予采信,再次作出的判决,不仅采信了原有的所谓证据,还采信了黑龙江远大违法鉴定意见中的数据,公然维持了曾经被黑河市中级法院和省高院撤销了的判决!这是对法律的公然蔑视和践踏!
连爱辉区法院自己都认为疑点太多
姚刚的观点,得到了法律界人士的支持。在此前的2018年8月28日,北京至普律师事务所就曾委托北京云智科技鉴定中心对被审查人祝晓梅的伤情鉴定进行法医书证审查。同年8月31日,北京云智科技鉴定中心做出(2018)医字第51号《法医学书证审查意见书》。该《意见书》称:被审查人祝晓梅是在颈椎先天性融合畸形的基础上,因颈部的位移旋转发生了眩晕,猝倒意外致伤,属于不宜进行损伤程度的鉴定情况。即使进行伤情鉴定,由于伤后2年,肢体已恢复到4级,仅构成轻微伤。
北京法律疑难案件研究所法学专家刘博士也曾经对此案发表自己的看法,他认为这个案件中有5处是错误的,正是这5处错误,酿成了黑河邢宁宁故意伤害的冤案:
一是依据《刑事诉讼法》第253条规定,本案违反了法律规定的诉讼程序,影响案件公正裁判。
二是本案刑事立案程序文书签字、二审上诉申请文书签字不能显示是被害人祝晓梅的真实意思表示,是在没有祝晓梅授权的情况下,由其丈夫刘福一手操办。
三是本案刑事立案程序不合法,刑事案件的审理就是一个空中楼阁。复核申请已经超期,不应受理。根据黑河市公安局经济合作区分局出具的说明,本案中,刘福在2016年7月6日递交复核申请的日期已经超过了7日的复核申请效期,不应受理。
四是依据《刑事诉讼法》第253条之规定,据以定罪量刑的证据不确实、不充分,二审法院无正当合理理由拒绝被告人申请具有专门知识的人出庭是违法的。黑河市检察院补充提交的说明能够明确证明本案轻伤鉴定委托程序不合法,应该进行重新鉴定。本案鉴定检材严重不完整,鉴定机构既没有拒绝受理,也没有要求补充。
五是依据《刑事诉讼法》第253条之规定,据以定罪量刑的主要证据之间存在矛盾。现场模拟演示视频属于本案重要证据,如此简单的倒地,现场模拟却无法还原当时的情况,只能证明本案证据存疑。本案的审判结论与证据描述的受害人倒地过程相互矛盾。本案四份鉴定报告对受害人祝晓梅的病情认识相互矛盾。

甚至就连爱辉区法院自己出具的文件也证明此案存在诸多问题。姚刚给记者提供的《黑龙江省黑河市爱辉区人民法院司法建议书》(2020)黑1102刑初1号称:
黑河市爱辉区人民检察院:
“现经审查,你院应查明以下事实:
1.认定邢宁宁将祝晓梅推倒的事实有祝晓梅陈述和李某证言证实。但证人李某对邢宁宁推祝晓梅后,其看见祝晓梅如何摔倒有三种说法,一种是直接摔倒,一种是没看见如何摔倒,一种是晃荡一下或者不稳当了之后摔倒。公安机关曾将李某带到案发现场让其还原祝晓梅是如何摔倒,但是李某不能还原。被害人祝晓梅对邢宁宁打其一拳后,其是如何摔倒的陈述不清。且现有证据证实的邢宁宁推祝晓梅的发力方向,难以形成祝晓梅倒地的方向、位置和体位。为此,应向祝晓梅、李某核实邢宁宁推祝晓梅后,祝晓梅倒地的详细过程。
2.邢宁宁供述其看见祝晓梅倒地后嘴有白沫,证人李某、宁仕广、富智哲、国某某证实看见祝晓梅躺在地上嘴角有白沫或者白色液体。邢宁宁供述看见祝晓梅倒地后身体抽搐,证人富智哲证实看见祝晓梅在空地上躺着抽搐。以上供证证实祝晓梅倒地后有口吐白沫、身体抽搐的症状。为此,应查清祝晓梅的上述症状是祝头部着地摔伤所致,还是祝晓梅自身其他疾病所致。
3.祝晓梅在黑河市第一人民医院的住院病历记载祝晓梅左枕部头皮血肿。祝晓梅陈述其倒地时左侧头部撞到地面。邢宁宁供述其看见祝晓梅左侧身体着地,倒地时身体基本上是直的。宁仕广证言证实其看见祝晓梅上身笔直往下倒,然后就听“咣”一声,祝晓梅头碰到了地上。以上供证证实,祝晓梅倒地时头部着地。而人摔倒时,一般会有团身保护头部的本能反应。为此,应查清祝晓梅头部着地摔倒是外力所致,还是某种原因造成其丧失意识后摔倒。
4.黑河市公安局刑事技术支队于2016年2月17日出具的(河)公(刑技)鉴(法临)字[2016]29号鉴定书证实,祝晓梅系受到较为明确的外力作用后致脊髓损伤,但上述鉴定意见并未明确祝晓梅所受外力为何种外力。应查清造成祝晓梅脊髓损伤的外力是邢宁宁推祝晓梅的外力,还是祝晓梅摔倒时头部和背部着地所受的外力。
5.黑龙江远大司法鉴定中心于2017年10月26日出具的黑远大法鉴字[2017]第262号侦司法鉴定意见书证实,被害人祝晓梅的此次外伤与原陈旧性疾病(眩晕症)无因果关系,但上述鉴定意见并未明确“此次外伤”是何种外伤,是祝晓梅摔倒所致的头部外伤,还是祝晓梅的脊髓损伤。应查清在案发前祝晓梅脊髓的健康状况,是否患有眩晕症、癫痫及其他疾病,并查清上述疾病对祝晓梅摔倒是否产生影响。
6.因本案事实问题涉及医学、力学、司法鉴定学等专业知识,就有关问题咨询具备专业知识的人。必要时,应对祝晓梅倒地的原因和经过进行侦查实验或专家论证。
基于以上情况,建议你院将该案补充侦查,并将结果函告本院。”
这份文件的落款日期是“二0二O年一月八日”,并加盖了黑河市爱辉区人民法院的大红公章。
另据姚刚介绍,他就此案向纪委反映后,法院曾经给纪委回复,从中也能看出此案确有问题。由于篇幅所限,本文不再赘述。
此案背后或存在巨大黑幕
从姚刚提供的证据,包括爱辉区法院的文件看,此案存在诸多问题。既然连爱辉区法院自己都认为此案的证据存在许多问题,为什么却硬判邢宁宁有罪呢?姚刚认为,这个看似简单的案件,其背后有着巨大的黑幕。姚刚向媒体爆料称:祝晓梅的堂哥祝仰钊是原黑河市纪检委的领导,事发时是五大连池市景区管委会纪检委书记,后又调回黑河市人大派驻市纪检委组长,现在黑河市人大就职,正处级,2018 年是黑河市委巡察领导小组第四组组长。此案发生后,祝仰钊始终插手干预此案。2018年8月1日和9月3日黑河中院两次开庭时,祝仰钊都是坐在旁听席上,他是插手执法办案?还是监督办案?在黑河中院卷宗中,有一张《延长审限案件呈批表》,报告机关意见:结案前向市政法委、市人大汇报(曲民院长签名)。试问为什么要向市政法委、市人大汇报?这是插手干预,还是监督办案?从这里,明显看出来是有人在干预此案。
见到记者时,姚刚气愤的说,因为这个案子,黑河市竟然把他这个昔日的荣誉军人列为上访重点人。他认为,黑河市某些人的做法是对“光荣之家”的蔑视和公然挑战,同时也玷污了革命军人、军属在人民群众中的形象。他说,黑河两级法院对邢宁宁的判决,还激起了黑河驻军部队以及社会各界人士的强烈不瞒,目前黑河地区一些团职退役军官已经联名求助维权。
究竟在此案的背后是否存在黑幕?我们热切的期望纪检、监察部门能够早日查清本案的真相,早日还黑河人民一个明白,还姚刚夫妇这个光荣之家以尊严!虽然,这可能仅仅是一个小小的个案,但是正如邢宁宁所说的:生命可以承受无尽的苦难和付出,但却承受不了太大的不公和轻蔑,因为人格、尊严、权利是一个人的立足之本。对于此案,媒体将密切关注并将跟踪报道。(记者杨涛叶青)
相关文章:黑河:是谁制造了当代版的“杨乃武与小白菜案”?
黑河邢宁宁案:生命中不能承受之“轻”!
黑河市副校长邢宁宁蒙冤案:生命中不能承受之“轻”!

原文来自今日头条:https://www.toutiao.com/article/7355503334353256995/
版权声明:除注明外均收集于互联网,如有侵权请及时联系我们处理!
本站讯 2023年7月22日,吉林省德惠市松花江镇罗全坨子村董家坨子屯发生一起打仗事件,该村村...
曾经在吉林省乃至全国引起巨大轰动的袁凤友案,随着吉林省辽源市西安区法院的前后两次判...
前不久,多家互联网平台刊登一篇大连甘井子区村民投诉村支书毁林建会所,村支书称是库房...
本站讯 2023年8月14日,吉林省前郭尔罗斯蒙古族自治县人民法院就一起帮工官司做出(2023)吉07...
本站讯 坐拥6000多平米房产,位于古城街南十字街市场,吉林省农安县人邵献芝曾经是一个令大...
一个城市文明程度可以从出租车司机的一言一行窥探一二。因为出租车是一座城市文明的风向...
本站讯 自古以来,就有官凭文书私凭印的说法,这既是一句俗语,也是一个最基本的常识。其...
本站讯 在我国最北方,与俄罗斯隔江相望的地方,有一个叫做黑河的城市,本来这个城市并没...
本站讯 17年前的2007年10月31日,吉林省长春市绿园区城西镇大营子村发生一起因强拆造成的死亡...
本站讯 日前,媒体收到黑龙江省绥棱县农民田智发的实名举报信,反映他和父亲因为上访索要...
本站讯 两年前的2021年11月2日,吉林省乾一浓饮品有限公司董事长袁凤友被抓时,曾经引起了巨...
近日,刑事犯罪被告人袁凤友之妻宇洪梅(刚刑满释放)在网络上为袁凤友发帖炒作喊冤,妄图通...