本站讯 17年前的2007年10月31日,吉林省长春市绿园区城西镇大营子村发生一起因强拆造成的死亡事件。事发后,几名直接参与打人的凶手已经被追究刑事责任,但是被害人家人们认为的“幕后主使”至今仍未被追究刑事责任。2024年2月2日,最高人民检察院作出《刑事申诉结果通知书》(高检刑申通【2024】211号)后,被害人孙成录的二儿子孙继宝找到媒体称:由于层层保护,此案的“幕后主使”董江、郭树和至今仍未被追究刑事责任,我们强烈要求追究董江、郭树和的刑事责任。

恶性事件发生13年后打人凶手才获刑
孙继宝向媒体介绍:我们是绿园区城西镇大营子村村民,2007年,城西镇政府和大营子村要在我们村搞一个所谓的社会主义新农村项目,因我们一家与村委会就房屋拆迁赔偿无法达成一致,时任大营子村村委书记董江和副主任郭树和,为了自己的利益尽快达成,开始谋划强行拆除我们家的房子。在双方未就赔偿金达成一致的情况下,郭树和于2007年10月9日带领多人将我家房屋拆毁,只剩废墟和孤墙;2007年10月31日,在董江的授意下,郭树和指使刘建波、刘建侠、刘明延以及由刘明延组织召集的“小力”(已死亡)等多名社会闲散人员来到我家旧址处,开始清理废墟和孤墙,并且使用镐把对前来制止的父亲孙成录实施殴打致其死亡。之后上述人等又对前来看望孙成录伤情的魏淑文、孙继国、孙继宝、于恩惠进行殴打,致使魏淑文、孙继国、孙继宝、于恩惠不同程度受伤。

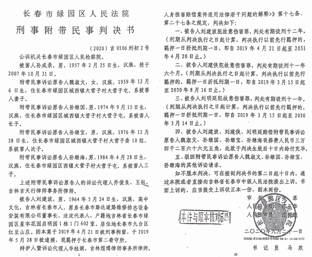
据相关法律文书记载,此次恶性事件发生十三年后,长春市绿园区法院终于在2020年9月21日作出2020吉0106刑初2号、3号刑事附带民事判决书。该判决书称:
经审理查明: 2007年10月31日,被告人刘建波、刘建侠、刘明延组织召集多名社会闲散人员(姓名不详)来到长春市绿园区城西镇大营子村被害人孙成录家旧址处,在未得到孙成录的允许下强行清理房屋废墟,并且使用镐把对前来制止的孙成录实施殴打致其死亡。之后上述人等又将魏淑文、孙继国、孙继宝、于恩惠打伤。经鉴定:被害人孙成录系冠状动脉粥样硬化性心脏病急性发作而死亡,外伤为其诱发因素。法院判决:一、被告人刘建波犯故意伤害罪,判处有期徒刑十二年。二、被告人刘建侠犯故意伤害罪,判处有期徒刑十一年六个月。三、被告人刘明延犯故意伤害罪,判处有期徒刑十一年。四、被告人刘建波、刘建侠、刘明延赔偿附带民事诉讼原告人魏淑文、孙继国、孙继宝、孙继海丧葬费人民币三万四千二百六十六元五角,此款于判决生效后十日内给付完毕。五、驳回附带民事诉讼原告人魏淑文、孙继国、孙继宝、孙继海的其他诉讼请求。
被害人后代要求对“幕后主使”追责至今无果
据孙继宝介绍,恶性案件发生后,虽然由村委会出面给予了被害人家人22万元人民币和三户楼房的所谓补偿,但是22万元却是以“借款”的名义给的,至今也没有算账,也没有给予补偿清单,尤其是令他们不能接受的是,他们认定的“幕后主使”——时任大营子村村委书记董江和副主任郭树和至今也没有被问责,为此,他们不断申诉,却没有任何结果。

记者从长春市绿园区检察院不起诉决定书(长绿检一部刑不诉 [2019] 91号)中看到这样的字样:
长春市公安局绿园区分局移送审查起诉认定:1.2007年10月31日,在董江的授意下,郭树和指使刘建波、刘建侠、刘明延以及由刘明延组织召集的“小力” (已死亡)等多名社会闲散人员(姓名不详)来到长春市绿园区城西镇大营子村孙成录家旧址处,在未得到孙成录的允许下强行清理房屋废墟,并且使用镐把对前来制止的孙成录实施殴打致其死亡。经鉴定:孙成录系冠状动脉粥样硬化性心脏病急性发作而死亡,外伤为其诱发因素。之后上述人等又对前来看望孙成录伤情的魏淑文、孙继国、孙继宝、于恩惠进行殴打,致使魏淑文、孙继国、孙继宝、于恩惠不同程度受伤。
4、2007年10月7日,在董江的指使下郭树和、丁焕龙带领多名社会闲散人员(姓名不详)来到长春市绿园区城西镇大营子村孙成录家,在孙成录不同意拆迁的情况下,强行对孙成录的房屋进行拆迁。
从这份《不起诉决定书》“在董江的授意下郭树和指使刘建波、刘建侠、刘明延以及由刘明延组织召集的‘小力’”的描述中不难看出,在大营子村这起恶性事件中,警方认定是董江、郭树和指使的,但是指使者却最终被无罪释放,只是那几名打手被判了刑。
《不起诉决定书》居然称:“经本院审查并两次退回补充侦查,本院仍然认为吉林省长春市公安局绿园区分局认定的犯罪事实不清、证据不足,不符合起诉条件。依照《中华人民共和国刑事诉讼法》第一百七十五条第四款的规定,决定对郭树和不起诉。”而检察机关的起诉书也只是对那几名打手提起了公诉,这令孙成录的家人感到十分不服。但是,他们向各级检察机关申诉后,至今没有任何结果。2024年2月2日,最高人民检察院作出刑事申诉结果通知书(高检刑申通[2024] 211号),仍然维持了绿园区检察院对郭树和不予起诉的决定。
孙家人认为原审存在诸多问题誓言继续申诉
到此,孙家的申诉之路似乎走到了尽头,但是他们依然不服。
他们认为:时任大营子村村委书记董江和副主任郭树和是本案的主谋,却至今未被追究刑事责任,本案属于典型的涉黑涉恶案件,却只是以故意伤害罪给几名打手定罪,属于枉法判决:
一、原审法院事实认定错误,本案是有预谋的共同犯罪,起到组织、策划、指挥作用的董江、郭树和未被追究刑事责任,仅仅判决刘建波、刘建侠、刘明延承担刑事责任,导致主犯逍遥法外。我们家与原审的三位被告刘建波、刘建侠、刘明延,并无任何往来和纠纷,三人不可能无缘无故伤害我们一家,三人之所以故意伤害我们一家并导致孙成录死亡,完全是受到董江和郭树和的指挥。依据《中华人民共和国刑法》第二十六条的规定,“组织、领导犯罪集团进行犯罪活动的或者在共同犯罪中起主要作用的,是主犯”。董江和郭树和身为本案的主犯,未被追责,是本案最大的错误,也是我们一家最不能接受的地方
1、本案为故意犯罪,而原审法院根本没有审查清楚犯罪动机。刘建波、刘建侠、刘明延为什么要伤害我们一家?对于刘建波、刘建侠、刘明延的犯罪故意,原审法院只认定是因为拆迁纠纷导致的,但是事实上,三被告根本不属于原拆迁机关村委会或者镇政府的工作人员,而是社会闲散人员。此事实对本案的性质认定至关重要,如果三被告属于村委会或者镇政府的执法工作人员,其在强拆过程中,可能会产生故意伤害的犯罪意图,但是三被告并非执法人员。我们一家的房屋拆迁与三被告没有任何利益关联,因此可以说明,三被告自身不可能无故产生伤害我们一家的犯罪故意,其伤害行为,完全是服从董江和郭树和的指挥。从本案的证言以及我们现在能提供的录音证据,都能说明本案郭树和又犯罪故意,并且甚至向刘建波、刘建侠、刘明延承诺支付故意伤害甚至杀人的费用。但是原审法院却故意忽略了这一事实,仅仅将作为“工具”作用的刘建波、刘建侠、刘明延判决承担了刑事责任,而真正的主犯却未被追责。
2、董江和郭树和在本案的主犯地位,原审法院未能审查清楚。根据绿园区分局查明的事实,刘建波、刘建侠、刘明延会到我们家里进行违法犯罪活动,完全是受董江的授意和郭树和的指使,由此说明,董江和郭树和才是本案的真正主谋,但是原审法院却未能审查清楚。从实际参加犯罪的程度看,本案并非临时起意的犯罪,而是长久谋划的结果。我们一家因为房屋拆迁纠纷,与董江和郭树和的矛盾由来已久,并且在本案发生之前,2007年10月9日,董江和郭树和已经有强拆行为和伤害的意图,而刘建波、刘建侠、刘明延只是在2007年10月31日受到两人指使参与犯罪,并导致孙成录死亡。
二、董江和郭树和实际已经涉嫌黑社会性质组织犯罪,原审法院将本案认定为故意伤害罪,与本案的实际情况不符。
此案中警方查明的事实包括:1、2009年11月21日,在董江的直接带领下,郭树和、吴长君、丁焕龙、龙振斌以及其他人员来到大营子村徐淑芹家,在徐淑芹不同意拆迁的情况下,先将徐淑芹及其家人强行从屋内带出并且控制在车内后强行对徐淑芹的房屋及猪圈进行拆迁。2、2008年8月15日,在董江的指使下,丁焕龙、郭树和、龙振斌、吴长君带领多名社会闲散人员(姓名不详)来到大营子村王淑红家,在王淑红不同意拆迁的情况下,强行对王淑红的房屋进行拆迁。3、2007年10月7日,在董江的指使下,郭树和、丁焕龙带领多名社会闲散人员(姓名不详)来到大营子村孙成录家,在孙成录不同意拆迁的情况下,强行对孙成录的房屋进行拆迁。4、2007年10月31日,在董江的授意下,郭树和指使刘建波、刘建侠、刘明延以及由刘明延组织召集的“小力”(已死亡)等多名社会闲散人员来到大营子村孙成录家旧址处,在未得到孙成录的允许下,强行拆除孙家的房屋,并且使用镐把对前来制止的孙成录实施殴打致其死亡。
从以上事实可知,第一,当时身为大营子村主要负责人的董江和郭树和,已经形成较稳定的犯罪组织,董江和郭树和为领导者,丁焕龙、龙振斌、吴长君、刘建波、刘建侠、刘明延为骨干成员;第二,董江和郭树和通过组织犯罪,长期以来通过强拆获取经济利益;第三,在强拆过程中,不惜使用任何暴力手段,并最终导致孙成录死亡。原审法院将本案定性为简单的故意伤害罪,明显与事实不符,应以有组织犯罪追究其刑事责任。
三、本案尸检程序严重违法,并且鉴定结果与事实不符。
本案中,原审法院采信长春市公安局物证鉴定所出具的公(长)尸鉴(法医)字[2007]189号法医学尸体检验鉴定书的鉴定意见,认为孙成录的死因并非是被三被告直接殴打致死,而是由于自身的基础疾病,三被告的殴打行为,诱发心脏病导致孙成录死亡,该鉴定结果不仅与事实不符,程序上也明显有问题。
该鉴定结果与孙成录生前在武警医院的病例不一致,由此,我们对该鉴定结果曾提出异议。但是,我们提出异议后,公安机关不仅不予以重新鉴定,甚至法医还辱骂我们,我们向公安机关领导投诉,却被解释公安机关人员办案就是如此骂人。依据《全国人民代表大会常务委员会关于司法鉴定管理问题的决定》第十一条的规定:“在诉讼中,当事人对鉴定意见有异议的,经人民法院依法通知,鉴定人应当出庭作证。”但是原审法院对于我们的意见,不仅没有按照规定通知鉴定人到庭作证,甚至对于我们提出的合理意见,也没有作出任何回应。而且在公(长)尸鉴(法医)字[2007]189号法医学尸体检验鉴定书中有严重的错误,原鉴定书将“[2007]189号”写为“[2017]189号”,后来虽然经过了补正,但是以上种种错误,导致我们根本无法相信该鉴定结果的真实性。
孙继宝说:不仅如此,原二审期间,对于代理律师提交的新证据法院不予采信,甚至律师的阅卷权也被违法剥夺。综合判断以上事实,已经足以说明本案存在严重的问题,所以法院为了掩盖自己的错误,不断限制我们的诉权和抗辩权利,最后强行做出枉法裁判的结果。
孙继宝还说:现在,我们已经收集了诸多录音证据,都是郭树和在不同场合说明本案的录音,也可以佐证董江、郭树和才是本案主犯。我们一家在本次案件中,不仅身体健康受损,甚至我们的父亲也被殴打至死,至今还未获得合理的经济补偿,对于董江、郭树和、刘建波、刘建侠、刘明延等人如此目无法纪的行为,原审法院却多有袒护,我们一家活着的人实在是无法接受这样的判决,死去的人也无法接受这样的判决,我们期待着法律的公正。我们就想问问,打人者已经伏法,但是指使人去作恶的却无罪?!这是什么逻辑?天下哪有这种逻辑?!为了父亲的在天之灵,为了捍卫社会的公平正义,我们将通过一切途径继续申诉。
记者也注意到,除不起诉决定书称公安机关侦查认定是“在董江的授意下郭树和指使刘建波、刘建侠、刘明延以及由刘明延组织召集的‘小力’”之外,作为这次恶性事件中打人者的头刘建波也辩称:“是郭树和让其找刘明延去劳务市场找人去清理孙成录家房子废墟,郭树和找的刘建侠,不是他找的刘建侠”(见判决书第3页)。
有律师认为,由此可见,警方认定董江、郭树和是此次恶性事件的幕后主使者,是有道理的,依据我国现行法律,其应该承担刑事责任。(记者 杨光 峻岭)

原文来自今日头条:https://www.toutiao.com/article/7346083619897147904/
版权声明:除注明外均收集于互联网,如有侵权请及时联系我们处理!
本站讯 2023年7月22日,吉林省德惠市松花江镇罗全坨子村董家坨子屯发生一起打仗事件,该村村...
曾经在吉林省乃至全国引起巨大轰动的袁凤友案,随着吉林省辽源市西安区法院的前后两次判...
前不久,多家互联网平台刊登一篇大连甘井子区村民投诉村支书毁林建会所,村支书称是库房...
本站讯 2023年8月14日,吉林省前郭尔罗斯蒙古族自治县人民法院就一起帮工官司做出(2023)吉07...
本站讯 坐拥6000多平米房产,位于古城街南十字街市场,吉林省农安县人邵献芝曾经是一个令大...
一个城市文明程度可以从出租车司机的一言一行窥探一二。因为出租车是一座城市文明的风向...
本站讯 17年前的2007年10月31日,吉林省长春市绿园区城西镇大营子村发生一起因强拆造成的死亡...
本站讯 日前,媒体收到黑龙江省绥棱县农民田智发的实名举报信,反映他和父亲因为上访索要...
本站讯 两年前的2021年11月2日,吉林省乾一浓饮品有限公司董事长袁凤友被抓时,曾经引起了巨...
近日,刑事犯罪被告人袁凤友之妻宇洪梅(刚刑满释放)在网络上为袁凤友发帖炒作喊冤,妄图通...
曾经在吉林省乃至全国引起巨大轰动的袁凤友案,随着吉林省辽源市西安区法院的前后两次判...
吉林省一律师在接受委托后,迟迟不去法院立案,却接连谎称马上开庭,并继续向当事人索要...