本站讯 家住辽宁省鞍山市的于洋,曾经有着十分美好的生活,可是自从投资一家公司并以2800万元实物入股后,倒霉事就接踵而至:先是被法院冻结了182万元,虽然有会计事务所的验资报告和公司出具的铁证,但法院对其以实物入股公司的2800万元就是不予认定,从而被追加为被执行人,遭到追偿,导致倾家荡产!八月份的一天,于洋带着所有的证据和法律文书来到编辑部,诉说着自己的遭遇......
法院已查明事实却做出与事实矛盾的裁定
于洋入股的公司是本溪宏高新型材料有限公司(以下简称宏高公司)。庄河市长岭镇人徐洪山因为给其建房没有拿到工程款,遂起诉宏高公司,胜诉后申请执行。2020年12月3日,本溪县法院作出(2020)辽0521民初2330号民事判决,判决结果为:“被告本溪宏高新型材料有限公司在本判决发生法律效力后立即给付原告徐洪山工程欠款4514435.72元。”判决生效后,宏高公司没有履行该法律文书确定的给付义务,后徐洪山向法院申请强制执行。

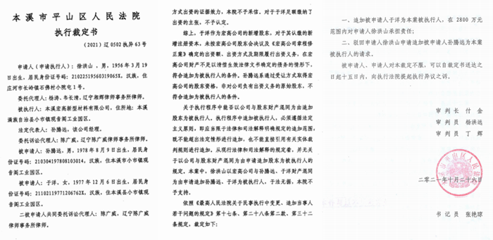
本溪市平山区法院2021年10月26日做出的(2021)辽0502执异63号执行裁定书称:另查,宏高公司于2012年11月8日成立,股东为刘少更,刘丽红,注册资本为100万元,刘少更、刘丽红分别货币出资9万元,1万元。2013年11月20日,宏高公司股东会决议,新增于洋、杜海江、吕彦鑫为股东,变更注册资本为1亿元,增资的9900万元,确定分别由刘少更货币出资99万元、实物出资6801万元,于洋实物出资2800万元,杜海江实物出资100万元,吕彦鑫实物出资100万元,并于2013年11月21日之前一次缴足。本溪华丰会计师事务所有限公司接受宏高公司委托,为宏高公司出具了审验上述出资的本华会师(2013)第265号《验资报告》。2014年10月13日,宏高公司股东会决议,同意吕彦鑫将其持有宏高公司1%的股权转让给于洋。2019年6月26日,宏高公司股东会决议,同意刘少更将其持有宏高公司69%的股权转让给孙腾远,同意刘丽红将其持有宏高公司1%的股权转让给孙腾远。依据上述宏高公司股东会决议,分别形成了《宏高公司章程修正案》,并办理了相关变更登记及备案手续。

从以上所述中,可以看出法院在“审理查明”后,已经认定了这样的事实:于洋以实物出资2800万元,已经被本华会师(2013)第265号《验资报告》和宏高公司股东会议决议所认定。但是接下来,法院却来了个180度大转弯,居然找出种种理由不予认可。该裁定书接着写道:
本院认为......关于于洋是否未缴纳或未足额缴纳出资。《中华人民共和国公司法》第二十七条第一款规定“股东可以用货币出资,也可以用实物、知识产权、土地使用权等可以用货币估价并可以依法转让的非货币财产作价出资;但是,法律、行政法规规定不得作为出资的财产除外。”第二十八条第一款规定“股东应当按期足额缴纳公司章程中规定的各自所认缴的出资额。股东以货币出资的,应当将货币出资足额存入有限责任公司在银行开设的账户;以非货币财产出资的,应当依法办理其财产权的转移手续。”依据以上规定,就股东以在建工程(实物)方式出资而言,审查股东履行出资义务的标准为:股东作为目标工程建设人,在完成一定资金额的建设投入后,将已取得的目标工程的土地使用权和办理的建设工程规划许可,施工许可等手续转移登记和变更至公司名下。本案中,本溪华丰会计师事务所出具的《验资报告》及《验资事项说明》仅对于洋等人用于出资的在建工程的审验情况进行了概括性表述,即“经我们审验,截至2013年11月20日止,贵公司(宏高公司)已收到股东刘少更、刘丽红、于洋、杜海江、昌彦鑫缴纳的新增注册资本(实收资本)合计9900万元。股东以实物(在建工程)出资9900万元"及“审验结....二)于洋实际缴纳新增出资额人民币2800万元,于2013年11月18日投入在建工程一房产及构筑物,评估价格为2803.5233612万元,全体股东确认的价值为2800万元。其中3.5233612万元转入资本公积金......对于该在建工程的项目名称,地址及建设进度等,于洋等人是否取得了该在建工程的土地使用权和办理了建设工程规划许可、施工许可等手续,以及是否完成了上述手续转移登记和变更至公司名下等内容,均无相关审验结论。由此,该《验资报告》及《验资事项说明》不具有证明于洋履行以该在建工程方式出资的证据效力,本院不予采信。对于于洋足额缴纳了出资的主张,不予认定。
综上,于洋作为宏高公司的新增股东,对于其认缴的新增注册资本,未按宏高公司股东会决议及《宏高公司章程修正案》确定的出资额、出资方式及期限履行出资义务,在宏高公司财产不足以清偿生效法律文书确定的债务的情形下,符合追加为被执行人的条件。法院裁定:一、追加被申请人于洋为本案被执行人,在2800万元范围内对申请人徐洪山承担责任。
平山区法院再次查明于洋已经实缴的事实
对于此裁定,于洋不服,她认为平山区法院2021年10月26日做出的(2021)辽0502执异63号《执行裁定书》是违法裁定,遂向平山区法院提起民事诉讼。


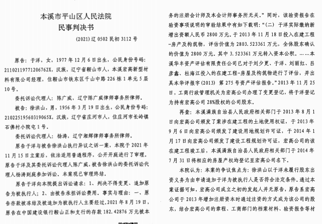
2021年12月21日,平山区法院做出(2021)0502民初3112号民事判决书,该判决书认定:本溪县政府相关部门于2013年8月1日向宏高公司颁发了案涉在建工程的土地使用权证,于2013年9月6日向宏高公司颁发了建设用地规划许可证,于2014年1月17日向宏高公司颁发了建设工程规划许可证,宏高公司的该在建工程竣工后,本溪县政府相关部门于2014年7月31日将相应的房屋产权均登记至宏高公司名下。
据此,该判决书称:“可以确定于洋已经履行了持有宏高公司28%股权的股东出资义务,徐洪山以于洋未履行该出资义务为由,要求追加于洋为被执行人的主张,本院不予支持。”
2021年12月21日,平山区法院做出(2021)辽0502民初3135号民事裁定书,再次认定了于洋以实物入股宏高公司的在建工程有合法手续的同时,解除了法院对其银行账号182万元的冻结。
本溪中院没有新证据却居然做出截然相反的裁判
对于以上判决和裁定,徐洪山不服,提出上诉。2022年4月12日,本溪市中级法院在没有新证据的情况下,却做出截然相反的判决和裁定(见(2022)辽05民终405号《民事判决书》和(2022)辽05民终397号《民事裁定书》)。


(2022)辽05民终405号《民事判决书》称:“本院查明的事实与一审认定的事实一致。”本院认为:本案争议焦点为于洋在2013年是否进行了实际出资。2013年11月18日,于洋以建设工程出资2800万元成为宏高公司的股东。宏高公司增资验资报告只是对各股东刘少更、于洋、刘丽红、吕彦鑫、杜海江共同认可由其投资的在建工程进行验资,但不能证明进行验资的在建工程各股东实际投入建设。现宏高公司的债权人对股东于洋是否进行实际投入提出异议,于洋应举出对在建工程进行实际投入的相应证据。本案中,于洋并未提供其进行实际投入的相应证据,故仅凭验资证明不能证明其进行了实际投入即进行了实际出资。另外,徐洪山作为验资报告中包含的建设工程的实际施工人,其收到的工程款均是宏高公司予以支付,于洋也没有证据证明宏高公司已经支付的工程款是其实际出资支付,故亦不能认定于洋对宏高公司进行了实际出资。”“本案中,于洋并未提供证据证明其对宏高公司进行了足额出资,根据上述法律规定,宏高公司财产不足以清偿徐洪山债务时,对徐洪山申请追加于洋为被执行人并在尚未缴纳出资即2800万元的范围内依法承担责任的请求,予以支持。”
(2022)辽05民终397号《民事裁定书》也称:“本院经审理查明的事实与一审认定的事实基本一致。”但是,本院认为……2021年10月26日,一审法院作出(2021)辽0502执异63号执行裁定,裁定追加于洋为被执行人,在2800万元范围内对申请人徐洪山承担责任。故此时,于洋的身份已经发生转变,已由案外人转变为被执行人……故本案案外人执行异议之诉导入程序不当,于洋诉讼主体不适格,其起诉应予驳回。法院裁定:一、撤销辽宁省本溪市平山区人民法院(2021)辽0502民初3135号民事判决。二、驳回被上诉人于洋的起诉。
于洋和代理律师认为本溪中院罔顾事实严重违法
至此,此案在本溪市两级法院绕了几个圈后,于洋是否实际出资似乎已经成谜!法院开始是以于洋的在建工程不能提供合法手续为由裁定不能证明于洋已经实际出资,在于洋拿出来合法手续后,本溪中院又称于洋“不能证明进行验资的在建工程各股东实际投入建设”,以此为由,最终判决、裁定不能认定于洋已经实际出资,并追加其为被执行人!在本案中,《验资报告》、《验资事项说明》和股东会议决议,这些证明力最强的证据,却被本溪两级法院的法官们随随便便的几句话就给否定了,尤其是《验资报告》和《验资事项说明》是权威的会计事务所出具的,但在本溪两级法院法官的眼里却啥都不是,简直就是可以随心所欲玩弄的东东!

于洋和她的代理律师认为:本溪市两级法院,在上诉人徐洪山没有提供证据能推翻会计师事务所的《验资报告书》的情况下,没有追加会计师事务所、资产评估事务所为被告,撤销《验资报告书》、《资产评估报告》的前提下,故意混淆不同法律关系,对2013年11月20日本溪华丰会计师事务所有限责任公司出具的对宏高公司本华会师验字2013第265号《验资报告》证明力不予采信,对原告足额缴纳了出资的主张,不予认定,违反了《中华人民共和国注册会计师法》第十四条之规定,也严重违反了《公司法》的相关规定。在此案中,几名涉案法官已经涉嫌构成了《刑法》第三百九十九条第二款规定的民事、行政枉法裁判事犯罪和枉法裁判罪,属于典型的枉法裁判。本溪中级法院违法判决、裁定这的幕后,完全是某律师事务所的杨某遭暗中操作的,该人在本溪市被称为“好使、有面、有关系。”另有来自平山区法院执行局的内幕消息称,该局的执行法官潘某某在执行本案时,并没有经过合议庭的合议,属于违法执行,已经涉嫌犯罪。
有法律界资深人士认为,对于会计师事务所做出的验资报告等权威证据,法院是无权否定的,除非法院能够拿出有力的证据将其推翻。在此案中,法官在没有任何证据能够推翻验资报告的情况下,仅仅是凭借自己的主观推测和臆断就否定验资报告等证据,并认定于洋没有实缴,是违法的。日前,于洋在向辽宁省高级法院申诉的同时,已经向纪检、检察部门实名举报。对于本案的进展,媒体将密切关注。(记者光瑞 峻岭)

原文来自今日头条:https://www.toutiao.com/article/7268668530646598178/
版权声明:除注明外均收集于互联网,如有侵权请及时联系我们处理!
史上最贵点击:大连殿龙公司告前媒体人李广均侵权,三篇文章总计阅读量103,赔了20万!大约...
本站讯 高晓丹是吉林省延吉市人,今年虽然只有40多岁,却曾经有过一些辉煌的经历,自从到...
本站讯 2024年12月初,河北省沧州市孟村回族自治县辛店镇董林村村民郭玉柱向潮新闻反映,该...
据网络爆料,2021年11月8日,吉林大学中日联谊医院突发恐怖事件,护理部主任把院长头割下来...
老苏是搞房地产开发的,老李是挂靠老苏干工程的,宜华大厦工程竣工后,老苏给他的分公司...
本站讯 2024年8月16日,吉林省长春市中级法院竟然发生了一件令人吃惊的突发事件:法官原源居...
本站讯 2025年12月17日傍晚,吉林省德惠市松花江镇罗圈坨子村的乡村水泥路上,一声碰撞打破...
本站讯 我只是为嘎查守护权属明确的草场,怎么就成了罪犯?2025年12月16日,内蒙古呼伦贝尔市...
本站讯 日前,有网友爆料,11月19日凌晨5点多,在吉林长春,一辆涉嫌超载的重型罐车从热电...
一袭白衣映初心,满腔热血践使命。从诊室手术台到抗疫一线,从艾滋病人的生命守护神到贫...
我是一个法律知识爱好者,特别喜欢罗翔老师的视频,也经常喜欢关注一些案子作为案例来学...
吉林省司法厅副厅长林松涉嫌操纵市场监管厅法律顾问招标活动,被指充当田大原保护伞 其以...