本站讯 辽宁省铁岭市民张洪梅一家的两座祖坟被企业非法采矿损毁,当地派出所却连续两次作出终止调查决定。前一次被市、省两级法院三次判决认定违法,后一次却被一审法院判定合法。同一事实、同一法律依据,截然不同的司法结论,让这起看似简单的行政纠纷陷入程序迷局,也引发公众对司法公正的热议。
祖坟莫名消失 报案遭遇"立案又终止"
时间回溯至2023年4月3日,清明祭祖时节,常年居住在本溪市的张景林带着女儿张洪梅、儿子及十余名亲属回到铁岭市镇西堡镇下塔子村,却在村口发现自家两座祖坟不翼而飞。"我们找了好几遍都没找到踪迹,当即联系附近的中国水利水电第九工程局有限公司辽宁省辽河干流防洪提升土建施工三标石料场,但对方完全不予理睬。"张洪梅回忆,无奈之下全家选择报警,可镇西堡派出所当天便出具了不予立案通知书。
不服该决定的家属向铁岭市公安局举报后,事情才有了转机。当年4月14日,派出所所长乔爱辉为家属做了立案笔录并出具《受案回执》。然而仅过两个月,派出所便以"找不到当事人"为由,作出铁公县(治)行终止决字【2023】3005号终止案件调查决定,再次终止了对祖坟损毁事件的调查。
更让家属震惊的是,后续调查揭开了更惊人的真相:2023年11月2日,在多方协调下,矿山方对祖坟原址进行挖掘,却一无所获。原来,这两座祖坟早在2018年就已被矿山的非法采矿活动损毁破坏。
三级法院三连判 首次终止调查被认定违法
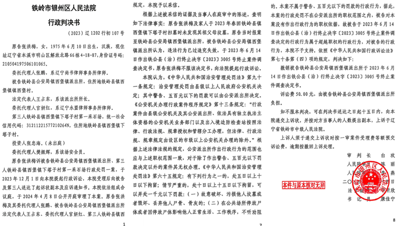
对派出所的终止调查决定,张洪梅一家提起行政诉讼。2024年5月14日,铁岭市银州区法院作出(2023)辽1202行初107号行政判决书,明确认定镇西堡派出所的该行政行为属于超越职权,不予支持并撤销该决定。


镇西堡派出所不服一审判决提起上诉。2024年9月20日,辽宁省铁岭市中级法院以(2024)辽12行终96号判决书维持原判,指出派出所的上诉请求及理由无事实和法律依据。即便如此,派出所仍坚持申诉,2025年6月13日,辽宁省高级法院作出(2025)辽行申142号判决,再次确认一审裁判正确,驳回其再审申请。
三级法院的连续判决,已清晰界定首次终止调查决定的违法性。与此同时,铁岭县自然资源局的调查也为事件提供了关键佐证。该局2023年出具的《信访事项处理意见书》显示,涉事石料场早已被政府下令关闭,案涉地块(祖坟所在地)属于耕地,不在矿山审批范围,且企业存在非法采矿、违法占用耕地的行为,相关案件已移送公安机关联合调查。
根据《中华人民共和国治安管理处罚法》第65条规定,故意损毁他人坟墓应给予治安处罚,相关责任人还需承担民事侵权责任;而非法采矿行为已涉嫌刑事犯罪,相关企业和个人本应受到法律追究。但直至2025年,中国水利水电第九工程局有限公司及合作方张忠海既未受到任何处罚,也未对张洪梅一家进行赔偿,仅涉事矿山于2023年8月被国土资源部门查封。
同一决定再出台 一审法院作出相反判决
就在三级法院均认定首次终止调查违法后,镇西堡派出所于2025年1月26日作出铁公县(治)行终止决字〔2025〕2号决定——这份决定与被撤销的原决定内容完全一致,适用的法律依据也毫无二致。

面对这一明显违背生效判决的行政行为,张洪梅一家再次提起诉讼,然而此次的司法结论却来了个180度大转弯。铁岭市银州区法院杨威法官审理后,居然做出(2025)辽1202行初58号民事判决书,判定派出所第二次作出的终止调查决定合法有效,派出所胜诉。
"同一事实、同一依据,前三次判决都认定违法,第四次却判合法,这让我们无法理解。"张洪梅表示,家属始终无法接受这一相悖的判决结果,他们认为这背后存在枉法裁判、徇私舞弊的嫌疑。目前,家属已准备提起上诉,继续维护自身合法权益。
程序正义引质疑 法治精神需坚守
一起简单的祖坟损毁纠纷,因行政机关的重复行政行为和司法机关的矛盾判决,变得错综复杂。法律界人士指出,行政机关作出行政行为应遵循"一事不再罚"原则,更应尊重生效司法判决的既判力,在已被认定违法的情况下,作出完全相同的行政决定,本身就违背行政合法性原则。
而法院对同一事实、同一法律依据作出截然相反的判决,不仅损害了司法公信力,也让当事人的权利救济之路变得异常艰难。司法作为维护社会公平正义的最后一道防线,其判决的一致性和公正性至关重要。
截至发稿,张洪梅一家的上诉程序正在推进中。这起案件的最终结果如何,能否回归程序正义,还原事实真相,让违法者承担应有责任,让受害者得到应有赔偿,媒体将持续关注。(记者肖扬)
版权声明:除注明外均收集于互联网,如有侵权请及时联系我们处理!
北京平谷区法院被指炮制虚假督查组,包庇政治部主任许友刚法官万里红 荣誉与现实的断裂:...
本站讯 吉林省德惠市的朝阳乡,地处第二松花江畔,风景秀丽,物产丰富,是一个美好的去处...
在湖北恩施的深山与山西神池的荒原之间,一条蜿蜒的朔神高速公路串联起两地的风景,也镌...
本站讯 近日,黑龙江讷河市嘉缘房地产开发有限公司(下称嘉缘房产)正式向黑龙江省高级人民...
本站讯 公开资料显示,江苏东锐幕墙有限公司(简称东锐公司)曾经是一个很有发展潜力的民营...
本站讯 在黑龙江省哈尔滨市呼兰区,沈家街道大罗村村书记王广良可以说是一个人物,一个被...
本站讯 十四五以来,内蒙古呼伦贝尔农垦大兴安岭集团(简称大农集团)锚定欠发达国有农牧场...
2025年10月14日到19日,在甘肃省临夏州积石山县法院开庭的企业主安宏强、安宏国案件,引发社...
本站讯 同样的虚假拍卖事实、同样的被告主体,牛丽蒙案按刑事案件移送,我们的案子却判民...
在湖北恩施的深山与山西神池的荒原之间,一条蜿蜒的朔神高速公路串联起两地的风景,也镌...
本站讯 吉林省德惠市的朝阳乡,地处第二松花江畔,风景秀丽,物产丰富,是一个美好的去处...
本站讯 近日,黑龙江讷河市嘉缘房地产开发有限公司(下称嘉缘房产)正式向黑龙江省高级人民...