本站讯 高晓丹是吉林省延吉市人,今年虽然只有40多岁,却曾经有过一些辉煌的经历,自从到黑龙江省安达市投资购买牧场后,就掉进了一个十分危险的陷阱:绥化市中级法院先是判决她违约,经过上诉重审后终于做出了在她看来比较客观公正的判决,然而黑龙江省高级法院的终审判决却直接把她送进了万劫不复的深渊,该院不仅判决她违约,就连900多万购买牧场投资款对方也不需要偿还!见到记者时,这位还处在风华正茂时期的女人欲哭无泪。她说:“都说黑龙江黑,真是太黑了,如果仅仅是投资环境恶劣,我们还可以寻求法律公正的话,黑龙江省高院则是却把公平正义这面旗帜撕得粉碎!”
一审法院判决合同违约各自返还钱物
据高晓丹向媒体介绍:2015年8月24日,我任法定代表人的安达时和农业科技有限公司(以下简称时和公司)与安达市宝源奶牛养殖专业合作社(以下简称合作社)签署了《购买合作社协议》,约定合作社将“安达市宝源奶牛养殖专业合作社整体转让”给时和公司,转让价款为人民币24150000元。但是当时和公司支付了944万元转让款,并且帮助合作社取得政府补贴500万元,用牧场抵押贷款900万元,投资建设牧场1000多万元后,合作社不仅不给办理股权变更手续,合作社的实际控制人方希春还强行抢回牧场,时和公司因此于2018年10月30日,向绥化市中院起诉。
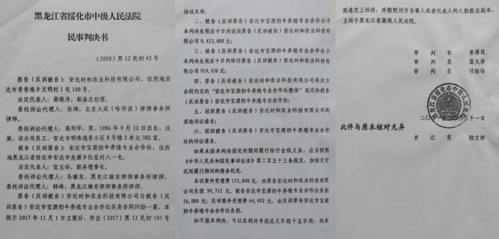
绥化市中级法院于2018年10月30日作出(2017)黑12民初105号民事判决,时和公司不服一审判决,上诉至黑龙江省高级法院,该院于2019年11月29日作出(2019)黑民终266号民事裁定书,撤销一审判决,发回绥化市中级法院重审。该院于2021年12月31日作出(2020)黑12民初42号民事判决,宝源合作社不服该判决,向省高院提起上诉。

对此,黑龙江省高级法院(2023)黑民终16号民事判决书是这样记载的:一审法院认定的事实是:2015年8月24日,宝源合作社与时和公司签订《购买合作社协议》,双方约定将宝源合作社整体转让给时和公司,转让价格为24,150,000元,双方如有违约,约定违约金为5,00,000元。时和公司于2015年8月25日接收案涉牧场,双方均认可在时和公司接收案涉牧场时,牧场有未完工程,时和公司在接管牧场期间,对原有设施进行了部分改建。2016年10月份,时和公司弃管案涉牧场,随后由宝源合作社接手了案涉牧场。
一审法院认为:一、关于宝源合作社与时和公司签订的《购买合作社协议》是否有效的问题。《中华人民共和国农民专业合作社法》第三条规定,农民专业合作社应当遵循下列原则:(一)成员以农民为主体;第十五条规定,农民专业合作社的成员中,农民至少应当占成员总数的百分之八十......本案中,宝源合作社与时和公司签订《购买合作社协议》将宝源合作社整体转让给时和公司。双方签订的《购买合作社协议》约定宝源合作社全部社员将所有份额均转让给时和公司,使得该社仅有一名公司主体,该约定因违反上述法律强制性规定而无效。故应当确认宝源合作社与时和公司签订的《购买合作社协议》无效。对宝源合作社与时和公司解除合同的诉请,一审法院不予支持。
一审法院据此判决:一、时和公司与宝源合作社签订的购买合作社协议无效;二、宝源合作社于判决生效后十日内返还时和公司9,423,000元;三、宝源合作社于判决生效后十日内给付时和公司919,036元;四、时和公司将双方合同约定的“安达市宝源奶牛养殖专业合作社整体”返还给宝源合作社;五、驳回时和公司的其他诉讼请求;六、驳回宝源合作社的诉讼请求。本诉案件受理费155,800元,由时和公司负担99,712元,宝源合作社负担56,088元;反诉案件受理费64,492元,由宝源合作社负担。
二审查明的事实与一审基本相同却认定时和公司违约
黑龙江省高级法院(2023)黑民终16号民事判决书称:本院二审查明,宝源合作社成立于2013年9月17日,该合作社共有五位社员,分别是宝玉玲(认缴出资516万元,占比99.23%)、刘绪臣(认缴出资1万元,占比0.19%)、宝洪维(认缴出资1万元,占比0.19%)、曹海燕(认缴出资1万元,占比0.19%)、江久顺(认缴出资1万元,占比0.19%)。
2015年8月24日,方希春代表宝源合作社(甲方)与时和公司(乙方)签订《购买合作社协议》......协议签订后,时和公司于2015年8月25日向方希春账户汇款500万元,时和公司同时接管宝源合作社。2016年8月20日,时和公司支付合同价款80万元。宝源合作社向时和公司出具两张收据,确认收到前述两笔款项。

案涉协议签订前,宝源合作社曾向哈尔滨银行贷款900万元,宝源合作社与时和公司约定该900万元贷款作为时和公司向宝源合作社支付的购买合作社的价款,贷款本息由时和公司负责偿还。2015年9月至2016年10日间,时和公司按双方协议约定代宝源合作社向银行偿还贷款利息合计364万元。加上时和公司向宝源合作社支付的现金580万元,时和公司合计支付合同价款944万元。
另查明,2016年8月23日,王绍学、顾国富到先源乡政府上访,反映高晓丹欠付其青贮款150万余元,因找不到高晓丹,请求先源乡政府帮助其向高晓丹追讨拖欠的青贮款。
宝源合作社向本院提交申请,请求本院向安达市先源乡政府核实先源乡政府出具的《证明》、《先源乡来访人员接待单》的真实性。先源乡乡长谢家峰确认宝源合作社向一审法院提交的落款时间2018年1月16日的《证明》是先源乡政府出具。《证明》内容为:2015年8月份,宝源合作社与时和公司签订协议,将宝源合作社及其现代示范奶牛场资产转让给时和公司经营。时和公司在交付接管后,进行拆扒式改建,拖欠大量农民工工资和青贮.款。2016年10月份,时和公司突然弃管,导致大量农民到安达市市政府信访,要求解决农民工工资。按照属地管理,市政府责成先源乡人民政府处理此事。经调查核实,拖欠这些农民工工资和青贮款的单位是时和公司。经我乡多方寻找时和公司无果后,为了维护我乡社会稳定,2017年5月份,我乡经做宝源合作社的工作,该合作社同意替时和公司垫付农民工工资和青贮款等共计280万元并实际进行给付。
先源乡负责信访工作的副乡长单卫革证实,2016年8月,王绍学、顾国富等部分农民到先源乡政府上访,单卫革代表乡政府接待二上访人。二上访人反映时和公司高晓丹拖欠其青贮款,因找不到高晓丹,二上访人请求乡政府帮助其向高晓丹追讨欠款。单卫革多次拨打高晓丹手机电话,前几次无人接听,之后手机关机。因无法联系到高晓丹本人,为妥善解决农民信访问题,单卫革找到宝源合作社法定代表人方希春,要求方希春垫付时和公司拖欠的货款和工程款。
又查明,2017年4月29日至5月2日,宝源合作社分别向仇建民、崔福君、范福忠、柴军、高远征、顾国富、王东辉等人支付时和公司拖欠的土建、电料、打井、钩机、地砖、锅炉、红砖、青贮、饲料、人员工资等费用,合计金额2,800,000元,其中银行转账1,842,840元,现金支付957,160元。
再查明,案涉《购买合作社协议》是方希春代表宝源合作社与时和公司法定代表人高晓丹签订,该协议上加盖了宝玉玲的印章,宝源合作社另四位社员刘绪臣(已死亡)、宝洪维、曹海燕、江久顺并未在该协议上签字。宝洪维、曹海燕、江久顺均称自始至终无人与其协商收购三人在宝源合作社的社员份额。时和公司庭审时陈述,就购买宝源合作社一事,该公司仅与方希春、宝玉玲进行了协商,不曾与宝源合作社另外四位社员进行过协商。
二审期间,本院组织双方当事人到宝源合作社现代化示范奶牛场现场勘验。经双方当事人现场指认,时和公司经营期间,为将奶牛场建设成为具有观光性质的奶牛场,拆除了四栋牛舍(合计面积14,262平方米)内原有的牛卧床、水泥地面、牛栏隔断、牛饮水槽、水泥地面等设施。
还查明,宝源合作社自2017年接管案涉奶牛场至2020年5月期间,奶牛场一直处于闲置状态。2020年5月10日,宝源合作社(甲方)与雷佳东(乙方)签订《养殖专业合作社租赁合同》。
除此,本院二审查明的事实与一审判决认定的事实一致。本院认为,本案的争议焦点为以下问题:
一、案涉《购买合作社协议》的效力应如何认定。一审法院依据《合作社法》第二十条关于“农民专业合作社的成员中,农民至少应当占成员总数的百分之八十”的规定,认为时和公司与宝源合作社签订的《购买合作社协议》,约定将宝源合作社全部股权转让给时和公司违反了前述规定而无效。对此,本院认为,首先,《合作社法》第二十条的立法目的在于引导、规范农民合作社的组织结构,违反该条规定的行为并不侵害国家、集体和社会公共利益,应当认定为管理性强制性规定,而非效力性强制性规定。其次,根据《合作社法》第四条第(三)项、第二十四条、第二十五条规定,合作社成员入社自愿、退社自由,想要加入合作社的农民或企业,只需向理事长或理事会提交书面申请,经成员大会或成员代表大会表决通过,即可成为合作社社员;想要退出合作社的成员,只需提前向理事长或理事会提交书面申请即可退出,在市场监督管理局办理变更登记也仅需提交由法定代表人签署的成员名册及新增成员的主体资格文件或自然人身份证明复印件即可,故对于农民合作社的社员身份无需通过股权转让方式获取。再次,案涉《购买合作社协议》并未约定将宝源合作社五名社员的份额全部转让给时和公司,除宝玉玲外,其他四名社员并未在该协议上签字,时和公司亦认可从未与另四名社员协商受让其社员份额一事,原审判决认定案涉协议约定将全部社员股份转让给时和公司,缺乏事实依据。综上,时和公司与宝源合作社签订的案涉协议是双方真实意思表示,不违反法律、行政法规的效力性强制性规定,为有效合同,原审法院认定合同无效,属适用法律错误,应予纠正。
二、本案的违约方应如何认定。时和公司于2015年8月25日全面接管宝源合作社,其自认于2016年10月从宝源合作社撤离,双方当事人对时和公司从合作社撤离的原因存在争议。宝源合作社主张系因时和公司资金紧张,主动弃管;时和公司则主张系宝源合作社将其留守人员撵出,强行收回合作社。经查,时和公司接管宝源合作社后对四栋牛舍内包括牛卧床、水泥地面、牛栏隔断、饮水槽等相关设施予以拆除,同时租赁奶牛饲养而发生了相应的管理费用。2016年8月,因时和公司拖欠部分工程款、饲料款和农民工工资等费用,部分债权人到安达市政府和先源乡政府上访,要求政府帮助追讨欠款,先源乡政府因找不到时和公司法定代表人高晓丹,故要求方希春给付时和公司拖欠的费用。结合时和公司法定代表人高晓丹在原审庭审时自认主动撤离奶牛场、时和公司股东范福忠一审出庭陈述、先源乡政府出具的《证明》、先源乡政府正、副乡长的陈述,结合宝源合作社向时和公司债权人支付时和公司所欠款项的事实,应当认定宝源合作社主张时和公司因资金紧张主动弃管的事实成立。根据双方协议约定,截至2015年12月31日,时和公司应以现金方式支付购买价款1060万元,但时和公司此时仅支付了920万元现金(500万元现金+420万元政府补贴),未按约定的时间足额支付购买款。双方约定宝源合作社为时和公司办理工商变更登记的前提条件是时和公司在2015年12月31日前支付现金1060万元,因时和公司未按约定的时间足额支付合同价款,宝源合作社未办理工商变更登记,不属于违约行为。时和公司主张宝源合作社拒绝为其办理工商变更登记,但时和公司未举证证明其主张的事实成立,且时和公司早已实际控制经营案涉奶牛场,是否办理工商变更登记并不影响时和公司对奶牛场的正常经营,时和公司主张因未办理工商变更登记致使其合同目的无法实现的辩解理由,不能成立。综上,时和公司未按约定的时间、数额支付合同价款,对奶牛场经营不善,主动弃管奶牛场系导致案涉协议终止履行的原因,时和公司的行为构成违约,其关于宝源合作社违约,要求宝源合作社承担相应违约责任的主张,缺乏事实与法律依据,本院不予支持。
三、时和公司应如何承担违约责任。时和公司为履行案涉合同已支付了944万元转让款、投入了至少91万元的建设费用。由此可知,双方约定时和公司所承担的违约责任过重。从平等保护双方当事人的利益,综合考虑双方当事人的损失情况,结合时和公司始终以不违约进行抗辩,本院对宝源合作社主张时和公司给付500万元违约金及可得利益损失不予支持。鉴于宝源合作社已收取时和公司944万元合同价款,宝源合作社为时和公司垫付的280万元,时和公司亦无需给付。
综上所述,一审判决认定事实不清,适用法律不当。宝源合作社上诉理由部分成立,本院对其相应上诉主张予以支持。依照《中华人民共和国民事诉讼法》第一百七十七条第一款第二项的规定,判决如下:一、撤销绥化市中级人民法院(2020)黑12民初42号民事判决;二、确认安达时和农业科技有限公司与安达市宝源奶牛养殖专业合作社之间的《购买合作社协议》于本判决生效之日解除;三、驳回安达时和农业科技有限公司的诉讼请求;四、驳回安达市宝源奶牛养殖专业合作社的反诉请求。本诉案件受理费155,800元,由安达时和农业科技有限公司负担;反诉案件受理费64,492元及二审案件受理费182,830元,由安达市宝源奶牛养殖专业合作社负担。
时和公司不服省高院判决已经申请再审
两级法院对于本案事实的认定基本相同却做出了截然不同的判决,时和公司感到十分不公。时和公司认为:省高院的16号民事判决书不仅认定事实错误,缺乏根据,而且适用法律错误,程序违法,属于枉法裁判,其事实与理由具体主要有以下几点:
一、原审判决认定的基本事实缺乏证据证明。
1、原审法院认定“时和公司于2015年8月25日全面接管宝源合作社”缺乏证据证明。再审申请人虽然自认其于2015年8月25日向被申请人支付500万元并接收了合作社,但并未全面接管合作社。最明显的证据是政府向宝源合作社发放420万元补贴款的时间为2015年12月8日,也就是所谓的再审申请人接管宝源合作社后,而该笔补贴款直接被被申请人的实际控制人方希春从宝源合作社账户中提走。故,再审申请人只是在2015年8月25日进入了宝源合作社,同时投资对宝源合作社进行了建设,最终的受益人系被申请人,原审法院认定再审申请人全面接管宝源合作社缺乏证据证明。
2、原审法院认定“宝源合作社代时和公司支付了对外欠款合计2,800,000元”缺乏证据证明。被申请人在原审(2023)黑民终16号案件庭审时向原审法院提交了三组新证据,即:(1)哈尔滨银行绥化支行《对账单明细》及《宝源合作社垫付280万元支付明细清单》;(2)哈尔滨银行绥化支行出具的《结清证明》及《对账单明细》;(3)《先源乡来访人员接待单》。因证据1中的《对账单明细》和证据2中的《结清证明》及《对账单明细》均系哈尔滨银行绥化支行出具,该证据系被申请人单方制作,对其证明的问题不予认可。再审申请人对证据2.3证明的问题亦不予认可。
3、原审法院认定“时和公司未按约定的时间、数额支付合同价款,对奶牛场经营不善,主动弃管奶牛场系导致案涉协议终止履行的原因,时和公司的行为构成违约”缺乏证据证明:
首先,再审申请人按约定的时间、数额超额支付了合同价款。再审申请人在2015年12月31日前支付了920万元(2015年8月25日的500万元和2015年12月8日的补贴款420万元),银行贷款900万元(贷款由被申请人实际控制人方希春使用,由再审申请人负责偿还),即在2015年12月31日前,再审申请人已经向被申请人支付购买合作社价款1820万元。另,双方在签订合同时就已知晓政府还有500万元补贴款未发放的事实,该500万元根据《购买合作社协议》第六条第4项的约定属于再审申请人所有,但最终由宝源合作社支配,应视为再审申请人交付的款项,而政府发放补贴款的时间并不是再审申请人能控制的。且在2016年1月28日和2016年8月3日政府发放的补贴资金70万元和10万元发放到位后,再审申请人于2016年8月20日又向被申请人支付了80万元,此时,再审申请人已经向被申请人支付购买合作社款项1980万元。
再审申请人在2015年8月25日进入了宝源合作社,共计投资8417607.33元,实际支付给宝源合作社的费用8417607.33元,该数额远远超过约定的2015年12月31日应支付的560万元,再审申请人并不存在“未按约定的时间、数额支付合同价款”的行为,不存在违约行为。若严格按照合同约定,应是被申请人违约。
其次,再审申请人系被被申请人赶走的,对奶牛场没有经营不善、主动弃管的问题。再审申请人在进入合作社后,对宝源合作社共计投资8417607.33元,加上之前实际支付的购买合作社的款项,总投资超过2800万元,在这种情况下,若“主动弃管”,则意味着其放弃超2800万元的投入资金,这明显不符合常理。法定代表人高晓丹虽然人不在合作社,但其雇佣了崔福君等人员看管合作社,其监事高利华定居在当地,不存在“弃管”之说。根据在原审时提交的2017年10月29日的录音材料[(2020)黑12民初42号民事卷宗证据卷一第71页]内容,方希春承认再审申请人雇佣的崔福君等人员系其撵走的,可证实再审申请人系被被申请人赶走的,而非弃管。
再次,原审判决依据高晓丹在原一审庭审时自认撤离奶牛场、范福忠的陈述、先源乡政府出具的《证明》、先源乡政府正、副乡长的陈述,认定宝源合作社主张时和公司因资金紧张主动弃管的事实成立”是错误的。高晓丹在庭审中陈述了方希春更换钥匙,不让其进入合作社的事实,说明高晓丹属于被迫离开宝源合作社,不是“主动弃管”。范福忠因有侵占公司财产的行为,被再审申请人责令退出,与时和公司有怨气,所以其陈述是不可信的,其出具的“弃管说明”和庭审出庭作证的证人证言内容,法院不应予以采信。而先源乡政府出具的《证明》、先源乡政府正、副乡长的陈述均来源自传来证据,不应予以采信。
最后,关于宝源合作社向时和公司债权人支付时和公司所欠款项的问题,在范福忠退出再审申请人公司时,其没有与公司办理相应工程款项的交接,即证明再审申请人应付工程款已经支付完毕。其出具清单时亦不是再审申请人的股东,没有代为管理权限,所谓的工人签字部分就有7处为范福忠代签,所谓的工程项目无法查证,所谓的金额数额来源不明,即便被申请人实际支付了280万元,那也是其自身行为,与再审申请人无关。
二、原审判决认定案涉《购买合作社协议》有效,适用法律错误。
原审法院认为“《合作社法》第二十条的立法目的在于引导、规范农民合作社的组织结构,违反该条规定的行为并不侵害国家、集体和社会公共利益,应当认定为管理性强制性规定,而非效力性强制性规定”,这明显是错误的。如果这一观点成立,那么农民专业合作社是否有存在的必要?国家对农民专业合作社的相关保护政策是否保护了以农民专业合作社为名的各种利益集团?若农民专业合作社可以任意转让,为何要单独设立《合作社法》来对合作社进行引导规范,何不直接适用《公司法》的相关规定?
原审法院混淆是非,称“《购买合作社协议》并未约定将宝源合作社五名社员的份额全部转让给时和公司,除宝玉玲外,其他四名社员并未在该协议上签字,时和公司亦认可从未与另四名社员协商受让其社员份额一事,原审判决认定案涉协议约定将全部社员股份转让给时和公司,缺乏事实依据”,以此认定《购买合作社协议》为有效合同,其适用法律明显错误。
《购买合作社协议》正文第一段已经明确约定甲方将宝源奶牛养殖专业合作社整体转让给乙方,故协议约定的转让就是合作社整体的转让,而该合作社转让后就不满足《合作社法》第一条、第三条和第十五条等效力性强制性法律规定,故《购买合作社协议》应属无效,自始无效。再审申请人和被申请人应当根据我国《合同法》第58条的规定,互返因该协议取得的财产。
见到记者时,高晓丹说:回忆全部事件发生的经过,不难发现,宝源合作社因资金紧张无力继续建设从而取得国家扶持资金,欺骗我们签订《购买合作社协议》,假意将合作社交给我,待我们进行大量投资建设并获得国家扶持资金后,将我们一脚踢出合作社,并栽赃我方违约,无偿占有我们的大量投资成果,其手段何其卑劣!在此案中,时和公司已经按时足额支付转让款,宝源合作社应为时和公司办理股权变更登记。宝源公司非法强行抢回牧场,已经构成违约,并应承担相应违约和赔偿责任。但是黑龙江省高院却无中生有认定时和公司违约,判决时和公司不应给付已经收取的转让款,不应支付违约金和损失,是有失公平的,也是不符合《民法典》第五百六十六条的规定的。16号判决对于我来说是省高院人为制造的一起错案、假案和冤案。我有充分的理由怀疑法官是收受了对方当事人的贿赂,或着是受到了个别领导的非法干预,才敢冒着犯罪的风险枉法裁判。为维护自身合法权益,我已经就黑龙江省高院个别法官涉嫌枉法判决问题向上级纪检监察部门进行了实名举报,同时向最高院巡回法庭提出了再审申请,我们将誓死捍卫自身的合法权益,誓死捍卫法律的公正和尊严!
对于本案的进展,媒体将继续关注。(记者杨涛 李辉)

原文来自今日头条:https://www.toutiao.com/article/7358659287314334262/
版权声明:除注明外均收集于互联网,如有侵权请及时联系我们处理!
史上最贵点击:大连殿龙公司告前媒体人李广均侵权,三篇文章总计阅读量103,赔了20万!大约...
本站讯 高晓丹是吉林省延吉市人,今年虽然只有40多岁,却曾经有过一些辉煌的经历,自从到...
本站讯 2024年12月初,河北省沧州市孟村回族自治县辛店镇董林村村民郭玉柱向潮新闻反映,该...
据网络爆料,2021年11月8日,吉林大学中日联谊医院突发恐怖事件,护理部主任把院长头割下来...
老苏是搞房地产开发的,老李是挂靠老苏干工程的,宜华大厦工程竣工后,老苏给他的分公司...
本站讯 2024年8月16日,吉林省长春市中级法院竟然发生了一件令人吃惊的突发事件:法官原源居...
本站讯 2025年12月17日傍晚,吉林省德惠市松花江镇罗圈坨子村的乡村水泥路上,一声碰撞打破...
本站讯 我只是为嘎查守护权属明确的草场,怎么就成了罪犯?2025年12月16日,内蒙古呼伦贝尔市...
本站讯 日前,有网友爆料,11月19日凌晨5点多,在吉林长春,一辆涉嫌超载的重型罐车从热电...
一袭白衣映初心,满腔热血践使命。从诊室手术台到抗疫一线,从艾滋病人的生命守护神到贫...
我是一个法律知识爱好者,特别喜欢罗翔老师的视频,也经常喜欢关注一些案子作为案例来学...
吉林省司法厅副厅长林松涉嫌操纵市场监管厅法律顾问招标活动,被指充当田大原保护伞 其以...