北京平谷区法院被指炮制虚假督查组,包庇政治部主任许友刚法官万里红
——荣誉与现实的断裂:平谷区法院“模范生”面具下的司法失范与监督困境
在北京法院系统的荣誉榜上,平谷区人民法院曾是一个“标兵”般的存在。其官网上的“院长致辞”自豪地宣称,该院不仅实现了“审执指标排名三连冠”,七度荣获“北京市先进法院”,更是“首都文明单位标兵”的常客,描绘出一幅司法为民、锐意进取的模范画卷。
然而,当我们将目光从这些光鲜的奖牌与口号,移向一桩由该院法官许友刚、万里红审理的、长达八年仍深陷泥潭的普通《建筑装饰装修工程施工合同》纠纷时,一幅截然相反的图景便触目惊心地展开:这里,程序正义被肆意践踏,证据规则形同虚设,实名举报石沉大海,而所谓的“督察组”竟以一通来历不明的电话和仓促的挂断告终。
本文旨在以“伟鹏公司诉孙艳红案”为解剖样本,层层剥开平谷区人民法院荣誉外壳下的系统性痼疾,对其在司法实践、内部监督与回应民意方面的严重失职失范行为,提出一记沉重的、有据可循的拷问。
一、 案起微末:一份21万合同如何被政治部主任许友刚法官万里红“司法设计”成30万糊涂账?
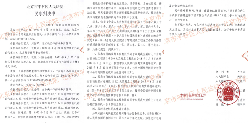
2017年3月,长春市伟鹏装饰工程有限公司(下称“伟鹏公司”)与孙艳红签订了《建筑装饰装修工程施工合同》,以21万元的固定总价,将北京平谷区甘营服装厂的装潢改造工程以“包清工”方式发包。这本是一桩清晰明了的交易。

然而,工程进展未半,孙艳红在收取50%进度款(10.5万元)后单方面停工撤场,继而反客为主,将伟鹏公司诉至法庭,索要高额增项工程款和材料垫付费。案件进入平谷区人民法院后,在主审法官许友刚与万里红操办下,案件即演变为一桩涉嫌严重程序违法和枉法裁判的典型争议。
1. 关键证据的“非法诞生”:法官单方勘验11小时
案件的核心争议点在于工程量。合同总价21万元(清包),法院最终却认定孙艳红完成的工程价值高达30余万元。支撑这一巨额认定的关键证据,是一份名为《工程概预算书》的文件。

而这份文件的诞生过程,堪称司法程序的一大丑闻。据举报材料披露,2021年5月17日,法官许友刚在未通知伟鹏公司、未邀请具备资质的第三方鉴定机构到场的情况下,独自前往工地,进行了长达11小时的“现场勘验”。更匪夷所思的是,勘验所得的数据,被许友刚法官直接交给了案件一方当事人——孙艳红,由其单方制作成了作为定案依据的《工程概预算书》。
程序正义的彻底沦陷:《最高人民法院关于民事诉讼证据的若干规定》明确要求,勘验物证或者现场,应当遵守法定程序,保护他人合法权益。法官单独行动,将关键数据交予一方当事人制作证据,且该证据未经法庭质证,便直接作为定案依据,此举严重违反了:
《中华人民共和国民事诉讼法》第七十二条:“证据应当在法庭上出示,并由当事人互相质证”;
司法中立原则:法官从裁判者沦为一方当事人的“数据采集员”和“证据制作协助者”,其中立性荡然无存;
正当程序原则:剥夺了伟鹏公司对关键证据的知情权、异议权和质证权,使得庭审沦为形式。
2. 幽灵般的“垫付材料”:员工声明系伪造,法官认定“不排除可能”
孙艳红主张其垫付了材料款1.1万余元,并提交了有伟鹏公司员工“吕桂有”签名的送货单作为证据。然而,保管员吕桂有在2023年7月5日出具亲笔声明,郑重指出:“孙艳红提供的送货单上有5张‘吕桂有’签名的票据,其中一张与我签字相似,其余4张不予认可。我签收的票据全部是供货商所提供的,从来没有在孙艳红提供的任何单据上签过字。”伟鹏公司从来未让孙艳红购买过材料。

面对当事人对证据真实性的强烈质疑和员工的明确否认,平谷区法院并未启动笔迹鉴定这一最直接、最公正的核实程序。据媒体报道,法院竟以“不排除代买可能性”这样一种充满臆测的理由,支持了孙艳红的诉求。
证据采信的肆意妄为
“以事实为依据”是司法审判的基石。当关键证据的真实性存在重大疑点时,法院有义务查明真相。
违背举证责任规则:孙艳红对其主张的垫付事实负有举证责任,在其证据真实性存疑时,应承担举证不能的后果。
放弃司法审查职责:在存在明确反证的情况下,法院不进行鉴定即采信疑点证据,是严重的失职行为。这已不是自由心证,而是“任意心证”。
涉嫌枉法裁判:《中华人民共和国刑法》第三百九十九条对民事枉法裁判罪的定义包括“违背事实和法律作枉法裁判”。这种对伪造证据视而不见的行为,已触及红线。
3. 荒谬的“质量合格推定”:工程烂尾竟成发包方之过?
案件另一荒谬之处在于质量认定。工程因孙艳红撤场而烂尾,从未竣工验收,伟鹏公司也从未使用。然而,万里宏法官在判决中,竟依据相关司法解释中关于“发包人擅自使用后……”的条款,推定工程质量合格。
法律适用的张冠李戴
《最高人民法院关于审理建设工程施工合同纠纷案件适用法律问题的解释(一)》第十四条关于“推定质量合格”的前提,是“发包人擅自使用”。在工程根本未完工、不具备使用条件的情况下,适用此条款纯属法律适用错误。这不仅是业务水平低下,更是为了达到特定裁判结果而进行的“强词夺理”。
二、 举报无果:平谷法院的“回应艺术”——从推诿、谎言到彻底沉默
如果案件本身的错误尚可归咎于个别法官的业务或操守问题,那么平谷区法院作为一个机构,在面对持续、实名、有据的举报时所表现出的态度,则彻底暴露了其系统性的官僚主义与对监督的抗拒。
第一幕:混淆视听,偷换概念(2025年8月)
伟鹏公司于8月9日向平谷法院院长及中央巡视组邮寄举报法官许友刚、万里红违法违纪的材料。8月14日,法院工作人员来电,却告知“案件已经申诉,需要走抗诉程序”。当被质问“这是举报法官,不是案件申诉,你能代表院长吗?”并要求书面回复时,对方回答“不能代表院长”,随即挂断电话。
有法律专家指出:这是典型的“偷换概念”。将针对法官个人行为的纪律举报,混淆为对已生效判决的诉讼程序申诉。其目的,或是将问题引入另一个冗长的法律程序进行拖延,或是内部管理混乱到无法区分两类完全不同性质的事务。无论是哪一种,都显示出其对司法监督的漠视。
第二幕:幽灵督察,口头否定(2025年10月)
在向中央巡视组再次反映后,2025年10月20日,一个自称“平谷区法院督察组”的人来电,口头告知“反映问题不属实”。但当举报人要求其提供加盖法院公章的书面答复以确认身份和结论时,电话被立即挂断,再无音讯。12月1日,自称“平谷法院督查组”的人再次来电,电话中拒绝告知自己身份,被问到具体身份时候,对方再次挂断。
这一行为是本次事件中最恶劣的环节之一。
身份成疑:一个不敢出具书面文件、无法验证身份的“督察组”,其权威性和真实性何在?这是不是法院为应付巡视组而进行的“表演式调查”?
程序流氓:以电话口头告知,拒绝书面回复,是刻意不留痕迹、逃避责任的行为。根据《信访工作条例》,对信访事项应当依法依规办理、答复。这种“口说无凭”的方式,是对法定程序的公然嘲弄。
结论儿戏:针对如此严重的、列举了多项具体事实的举报,在没有进行任何公开、透明的调查,也未向举报人核实的情况下,轻飘飘一句“不属实”,其调查过程何在?依据何在?这本身就是一种极不严肃、极不负责任的态度。
第三幕:彻底沉默,顽抗到底(2025年11月至今)
面对这种儿戏般的“答复”,伟鹏公司于11月3日郑重寄出《关于要求北京市平谷区人民法院就实名举报事项作出书面答复的函》。然而,这份函件如石沉大海,未收到任何形式的回应。从推诿,到用“幽灵电话”敷衍,再到最后的彻底沉默,平谷区法院完成了一套“拒绝监督三部曲”。这充分表明,该院缺乏最起码的政治担当和司法责任制。其行为不仅侵犯了举报人的合法权益,更是在对抗中央巡视组的监督,挑战整个党和国家监督体系的权威。
三、深度追问:荣誉满身的“模范生”,为何沦为司法重灾区?
平谷法院的案例,绝非简单的个别法官腐败,它揭示了一个更为深刻的系统性问题:形式主义、官僚主义与司法权力的结合,如何产生巨大的破坏力。
1. “表面文章”与“实际工作”的严重脱节
北京平谷法院官网上的“院长致辞”和荣誉列表,与它在“伟鹏公司案”中的实际表现,构成了一个讽刺性的巨大反差。这说明,其荣誉和口号在相当程度上,可能只是一种精心维护的“外部形象工程”。当内部的司法实践充满漏洞,对外部的监督反馈机制形同虚设,那么所有这些荣誉都不过是建立在沙土之上的城堡。这种“说一套,做一套”的行径,严重透支了司法公信力。
2. “内部监督”的失灵与“家丑不可外扬”的思维
在此事件中,所谓的“督察组”以一种近乎流氓的方式出现又消失。这强烈暗示平谷法院的内部监督系统并非为了发现问题、纠正错误,而是为了掩盖问题、平息事端。这种“捂盖子”的思维,导致小问题拖成大问题,政治部主任许友刚法官万里红违纪问题演变成法院系统性的信任危机。
3. 对法治精神与营商环境的双重破坏
此案中,法官的程序违法和事实认定错误,直接导致一家外地企业蒙受数百万元损失,工程烂尾八年。这完全违背了中央关于“构建全国统一大市场”、“优化营商环境”的战略部署,与《北京市优化营商环境条例》的精神背道而驰。它向社会传递了一个极其危险的信号:司法权力可以如此任性,而寻求公正的企业可能因此而万劫不复。
四、 司法公信力,究竟靠什么维系?
平谷区人民法院在“伟鹏公司案”及其后续处理中的一系列表现,是对司法公信力的系统性破坏。从政治部主任许友刚、法官万里红在审判中的种种劣行,到法院层面在举报回应上的推诿、敷衍和沉默,共同构成了一条从微观到宏观的失范链条。

因此,伟鹏公司通过媒体发出严肃拷问:
1.平谷区法院齐晓丹院长,您官网上的承诺言犹在耳,但对寄给您的举报信和请求函,您是真不知情,还是默许了这种“沉默对抗”?
2.那个神秘的“督察组”究竟是否存在?如果存在,请公开其调查过程和认定“不属实”的依据;如果不存在,那么这场冒充法院工作人员的闹剧,又该由谁负责?
3.中央第十巡视组及北京市纪委监委,面对如此典型、证据链完整的法官违纪线索和法院对抗监督的行为,是否会一查到底、给公众一个明确的交代?
平谷法院以“荣誉”为遮羞布,以“沉默”为挡箭牌,以“口头敷衍”为应对策略,不仅无法掩盖其司法实践中的系统性问题,更将加剧了公众对司法公正的质疑。司法的尊严,在于它的公正与透明。司法公信力,不在于墙上挂了多少奖牌,而在于每一个案件中是否实现了程序正义与实体公正。当法院自己开始践踏程序、拒绝监督时,它毁掉的不仅是某个当事人的权益,更是整个社会对公平正义的信仰根基的毁坏。
依法治国是中国式现代化的重要保障,必须将人民利益、反映人民愿望、维护人民权益、增进人民福祉落实到全面依法治国的全过程,让法治成为维护社会公平正义的强大武器,成为人民追求美好生活的坚强后盾。(晓初)
相关文章:
北京平谷法院许友刚万里红涉枉法裁判等四宗罪,被指对抗巡视监督

原文来自网易:https://www.163.com/dy/article/KG9QQQA10556DN1X.html?referFrom=
版权声明:除注明外均收集于互联网,如有侵权请及时联系我们处理!
北京平谷区法院被指炮制虚假督查组,包庇政治部主任许友刚法官万里红 荣誉与现实的断裂:...
本站讯 吉林省德惠市的朝阳乡,地处第二松花江畔,风景秀丽,物产丰富,是一个美好的去处...
在湖北恩施的深山与山西神池的荒原之间,一条蜿蜒的朔神高速公路串联起两地的风景,也镌...
本站讯 近日,黑龙江讷河市嘉缘房地产开发有限公司(下称嘉缘房产)正式向黑龙江省高级人民...
本站讯 公开资料显示,江苏东锐幕墙有限公司(简称东锐公司)曾经是一个很有发展潜力的民营...
本站讯 在黑龙江省哈尔滨市呼兰区,沈家街道大罗村村书记王广良可以说是一个人物,一个被...
本站讯 十四五以来,内蒙古呼伦贝尔农垦大兴安岭集团(简称大农集团)锚定欠发达国有农牧场...
2025年10月14日到19日,在甘肃省临夏州积石山县法院开庭的企业主安宏强、安宏国案件,引发社...
本站讯 同样的虚假拍卖事实、同样的被告主体,牛丽蒙案按刑事案件移送,我们的案子却判民...
在湖北恩施的深山与山西神池的荒原之间,一条蜿蜒的朔神高速公路串联起两地的风景,也镌...
本站讯 吉林省德惠市的朝阳乡,地处第二松花江畔,风景秀丽,物产丰富,是一个美好的去处...
本站讯 近日,黑龙江讷河市嘉缘房地产开发有限公司(下称嘉缘房产)正式向黑龙江省高级人民...