自2023年下半年以来,多家网络媒体曾经以《因被指同案不同判和枉法,吉林省高院李世秀刘阳法官遭企业举报》、《吉林一企业实名控告省高院李世秀、刘阳法官破坏营商环境坑害企业》等为题,报道了吉林省德卡房地产开发有限公司(简称德卡公司)实名举报吉林省高级人民法院李世秀庭长、刘阳法官涉嫌同案不同判和枉法裁判一事,但至今没有任何结果。日前,德卡公司老板姜永库再次找到媒体,并称:“当前,党中央、国务院和各级党政机关一再要求优化法治营商环境,助力民营企业发展,而吉林省高院李世秀庭长、刘阳法官却同案不同判、枉法裁判、坑害企业,尤其是李世秀法官在我公司的商场早已经关停的情况下,仍然裁定我公司每年必须支付324万的代租费,给我们企业造成了巨大的损失,简直就是逼着我们跳楼。对这两名法官的问题,我们早已向吉林省各有关部门反映多次,居然连一点动静都没有。看来,我们只有进京寻求活路了!”

德卡公司向媒体介绍:商场在疫情期间关停营业了,但扶余、松原、吉林省高院三级法院仍然判决德卡公司每年支付324万的代租租金,导致5万多平方米的商业综合体无法营业。他们通过通过类案检索发现,全国因疫情影响导致合同无法履行的案件,均都判决解除合同。可李世秀庭长却同案不同判,并且对德卡公司提出不解除合同、可以中止履行代租合同、待商场重新营业后再按照实际价格代租的要求不予理睬。这样既能平衡双方的利益关系,也能挽救一个民营企业,李世秀庭长对此却只字不提。李世秀庭长仅为112户特权服务,不考虑企业死活。
受疫情影响商场关停,代租合同无法履行引来争议
德卡公司称:众所周知,2020年初突发新冠肺炎疫情,作为一种自然灾害,是人类面临的共同敌人,对商业市场的冲击尤为强烈。德卡新世纪城市广场总建筑面积为58511.53平方米,是大型综合商场,其经营模式以人群聚集为基础,对疫情的反应极度敏感。一至四层总共售出377个商铺,仅二层112户代租,其余265户为什么没有代租?因为二层112户有特权,2020年我公司多次找二层业户对代租价格进行协商,要求他们把价格降一些,我公司赔一些,共同度过疫情难关,可是二层业户有特权,坚决要求按照代租合同执行。无奈之下,商场于2021年5月16日关停营业至今,《代租合同》实际已经无法履行,这使双方签订的案涉合同的履行陷于僵局,最终诉至法院。
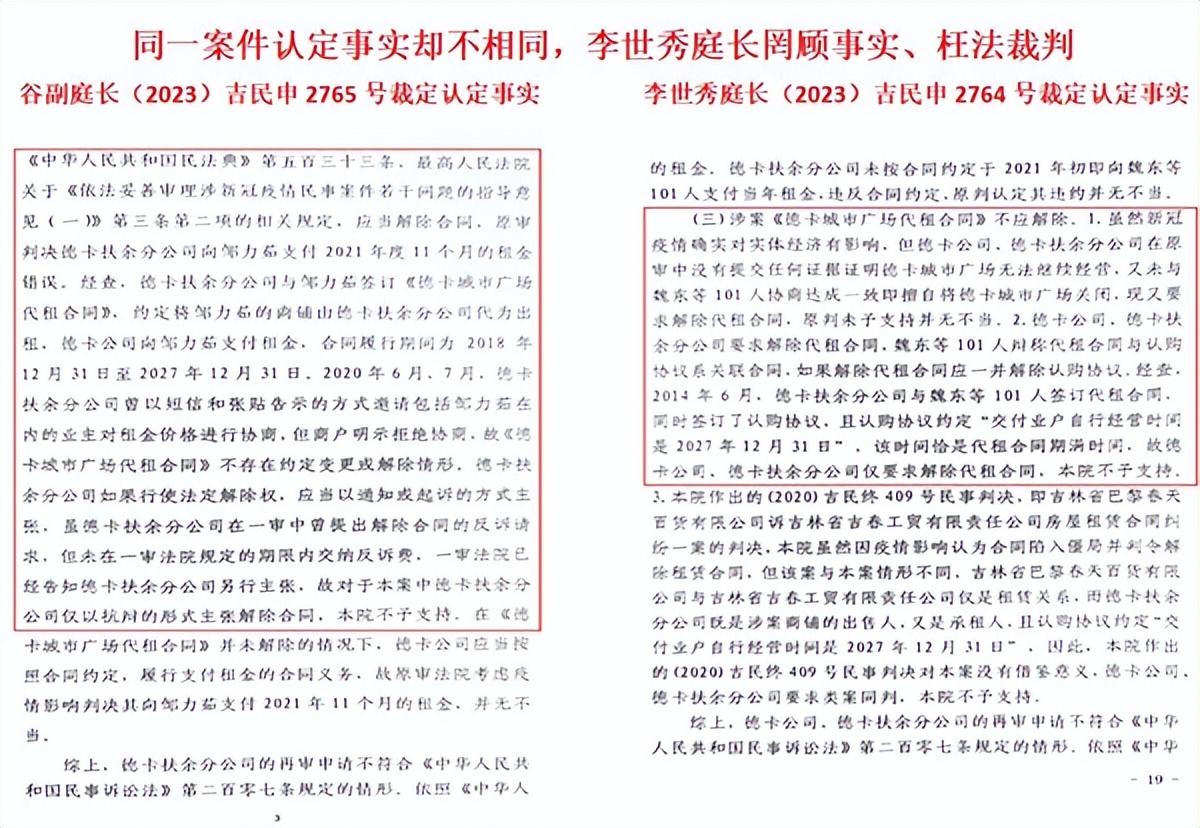
一审二审法官违背事实和合同约定,在商场因疫情关停的情况下,仍判决我公司继续履行代租合同,每年支付代租租金324万元,对我公司显失公平。我公司向吉林省高级人民法院申请再审,民三庭谷娟副庭长承办的邹力茹单独一户作出了公正裁定,即吉林省高级人民法院(2023)吉民申2765号民事裁定书第二页:“本院经审查认为,德卡扶余分公司主张受疫情影响,案涉商铺于2021年5月16日关停,合同目的无法实现,根据《中华人民共和国民法典》第五百三十三条、最高人民法院关于《依法妥善审理涉新冠疫情民事案件若干问题的指导意见(一)第三条第二项的相关规定,应当解除合同,原审判决德卡扶余分公司向邹力茹支付2021年度11个月的租金错误。”因我公司未反诉主张解除合同,仅以抗辩的形式主张解除合同,驳回了我公司的再审申请。
德卡公司对李世秀作出的(2023)吉民申2764号民事裁定表示强烈不满,李世秀庭长被指故意违背事实,枉法裁判破坏法制营商环境,坑害企业。
李世秀庭长承办另外的101户,德卡公司已提出反诉解除代租合同,李世秀庭长认定的事实却截然相反。2023年10月25日,吉林省高级人民法院(2023)吉民申2764号民事裁定书第19页称:“本院经审查认为:(三)案涉《德卡城市广场代租合同》不应解除”1、虽然新冠疫情确实对实体经济有影响,但德卡公司、德卡扶余分公司在原审中没有提交任何证据证明德卡城市广场无法继续经营,又未与魏东等101人协商大成一致即擅自将德卡城市广场关闭,现又要求解除代租合同,原审判决未予支持并无不当。2、德卡公司,德卡扶余分公司要求解除代租合同,魏东等101人辩称,代租合同与认购协议系关联合同,如解除代租合同应一并解除认购协议。经查,2014年6月,德卡扶余分公司与魏东等101人签订代租合同,同时签订了认购协议,且认购协议约定“交付业户自行经营时间是2027年12月31日”,该时间恰是代租合同期满时间,故德卡公司、德卡分公司仅要求解除代租合同,本院不予支持。”

李世秀庭长要将企业置于死地,是我们不能接受的。德卡公司在举报信中称:
(一)李世秀庭长故意违背事实、枉法裁判。
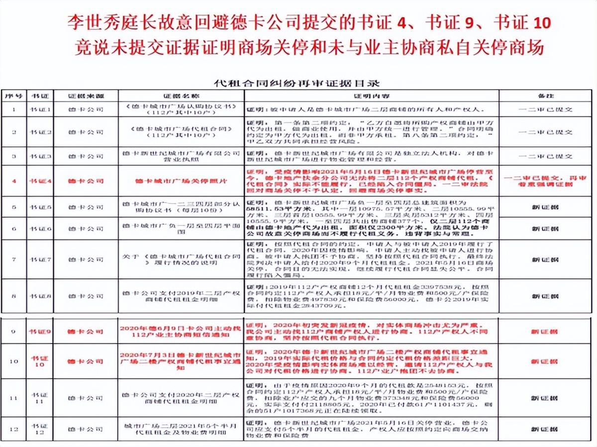
李世秀庭长对最高人民法院关于《依法妥善审理涉新冠疫情民事案件若干问题的指导意见(一)置若罔闻。我公司提交的(书证4(商场关停照片)、书证9:2020年6月9日德卡公司主动找112户业户协商的短信通知,书证10:2020年7月3日德卡新世纪城市广产权商铺代租事宜通知)三份关键证据故意回避,却说德卡公司未提交证据证明德卡城市广场无法继续经营,又未与魏东等101人协商大成一致即擅自将德卡城市广场关闭,可见李世秀庭长故意的违背事实,枉法裁判,并且对德卡公司提出的中止履行代租合同、待商场重新营业后再按照实际价格代租的诉求不予理睬。这样既能平衡双方的利益关系,也能挽救一个民营企业,李世秀庭长对此却只字不提。

(二)李世秀认定代租合同与认购协议是关联合同是错误的。
德卡新世纪城市广场位于扶余市商业中心,负一层至四层总建筑面积为58511.53平方米,一至四层总共售出377个商铺,仅二层112户代租,其余265户为什么没有代租?因为112户有特权,要买个商铺享有固定收益。二层112个商铺的建筑面积平均在10平方米至25平方米之间,总计建筑面积仅2300平方米,每个商铺的净使用面积为5到12平方米左右,个人单独对外出租承租人无法使用,从而导致无法出租而空置的情况。整体统一管理即便于出租也有利于商场经营,双方签订了《德卡城市广场代租合同》,代租合同与认购协议并非关联合同。李世秀对此并没有查明事实,仅凭对方代理律师的一面之词,就认定代租合同与认购协议并是关联合同,纯属坑害企业。
李世秀庭长枉顾全国各地同案判例,无视企业利益。只为特权服务,不惜将企业至于死地。通过类案检索,因疫情影响合同履行陷入僵局,继续履行合同显失公平的案件,德卡公司不是个案,各地法院均判决解除合同。如吉林省高院(2020)吉民终409号民事判决、西宁市城北区人民法院(2023)青0105民初880号民事判决书、龙门县人民法院(2023)粤1324民初60号民事判决书,均判决解除了合同。可是李世秀庭长作为审判长,却同案不同判,导致扶余法院、松原中院、吉林省高院三级法院审理,都不能做出公正判决((2022)吉0781民初1387号、(2023)吉07民终208号、(2023)吉民申2764号)。疫情期间2021年5月16日,商场停业了,扶余、松原法院仍然判决2022年、2023年向业户支付每年324万元代租租金。德卡公司仅是代为出租商铺,合同实际已经无法履行,法院判决强制履行的案件全国仅此一件。
李世秀是刘阳法官的庭长,有什么样的庭长就有什么样的法官,庭长和法官沆瀣一气,坑害企业。
2007年,德卡公司全额垫资近4000万元建设扶余市人民医院,2008年将市医院精装修交付使用。扶余市医院一直拖欠工程款不予支付,我公司将扶余市医院起诉至法院,松原中院结合《关于扶余县人民医院移址建设项目相关问题的会议纪要》和《委托开发合同》,判决工程交付后每年应支付德卡公司200万元工程款,2015年给付完毕,利息按合同约定农村信用社贷款利率计算,本金5404298元(利息从2016年1月1日起按照吉林省农村信用社贷款利率给付)。而吉林省高院刘阳法官却认定《委托开发合同》无效,利息按农村信用社当期利率计算的约定条款也无效,判决本金还没到期,利息按照人民银行的贷款利率计算利息。我公司全额垫资4000万建设扶余市人民医院是公益项目,是没有利润的。刘阳法官枉顾事实、枉法裁判,给我公司造成巨大经济损失。我公司向吉林省高院反应后,李世秀作为刘阳法官的庭长,分别于2021年10月20日和2023年3月6日接待了我公司,可是至今没有作出任何答复。李世秀庭长和刘阳法的判决如出一辙,枉顾事实,对关键证据和事实不予认定,有这样的庭长就有这样的法官,坑害企业。
在党中央、国务院和各级党政政法机关都在大力扶持民营企业的背景下,吉林省三级法院的做法令人十分不解,我们要誓死维权到底!我公司已向吉林省省委、省政府、省纪检监委、省人大、省营商环境建设办公室、省高院纪检监察、省高院督查室等部门实名控告省高院李世秀庭长、刘阳法官破坏法制营商环境、坑害企业,我们要求:吉林省高级人民法院查清事实,依法撤销吉林省高级人民法院(2023)吉民申2764号民事裁定书,并依法改判。如不解除《德卡城市广场代租合同》,则判令中止履行《代租合同》,等商场营业后,再按照实际价格给予代租。吉林省高级人民法院启动院长发现程序审理德卡公司与扶余市人民医院建设工程施工合同纠纷一案,案号(2019)吉民终392号,纠正错误判决,以维护企业的合法权益。
有律师认为,受三年疫情的影响,实体经济举步维艰。法院应平衡双方的利益关系,考虑企业所创造的社会价值,还应从社会总体利益的角度出发,减少财产浪费,有效利用资源,综合分析作出判决。
对于此案,媒体将继续关注。(云天)
相关新闻:
吉林一企业实名控告省高院李世秀、刘阳法官破坏营商环境坑害企业

原文来自腾讯:https://page.om.qq.com/page/OA9PF7AjH5CNXGtGp6eBCZ-Q0
版权声明:除注明外均收集于互联网,如有侵权请及时联系我们处理!
本站讯 有两家本都很有实力的公司,却因一个检测不合格的消防设施和不到50万工程款问题,...
法讯君在6月27日发布了《豪横南方电网就是牛!不在乎给不给观音山供电?!》,文章指出了...
中国消费者报报道 (记者 李洪涛 )在没有研发团队、没有销售团队的情况下,一个新成立不...
本站讯 春节本来是万家团圆、喜气洋洋的日子。可是,黑龙江省讷河的嘉缘公司(全称讷河市嘉...
吉林省律协田大原用伪证删稿掩盖与他人合谋霸占集体财产涉罪事实 长春职工泣血举证:省市...
政府工程的招标天天有,招标不公也是常有的事,想揽政府工程遭遇不公,大多企业都选择沉...
本站讯 在吉林省长春市九台区其塔木镇,一段归属国家公路网的道路,竟成为当地村委会与镇...
监管职责何在?吉林省民政厅阴阳文书深陷包庇质疑 司法厅副厅长林松在前台保驾,民政厅在后...
本站讯 在内蒙古鄂尔多斯市伊金霍洛旗,何子清的250亩承包地宛如一面照妖镜,映照出地方政...
你见过以公证处密封签条替代法院封条查封供热公司的离谱案例吗?2025年9月29日,这件令人费解...
本站讯 企业异地经营未履行《中华人民共和国公司法》的责任和义务,致使消费者维权举步维...
本站讯 到目前为止,裴巧翠仍在耐心等待甘肃省高级法院行政庭的信息反馈。8月19日,甘肃高...