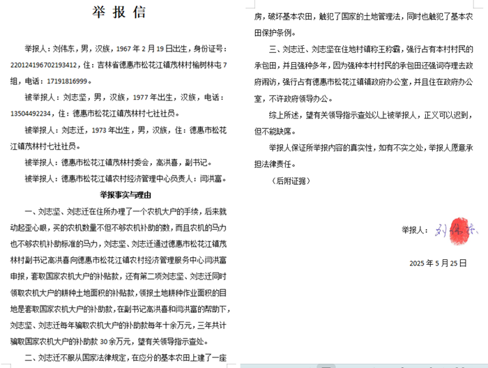
近日,吉林省德惠市松花江镇茂林村村民刘伟东(身份证号:220124196702193412)向相关部门提交举报材料,称当地村民刘志坚、刘志迁兄弟联合村干部及镇农经管理中心人员,涉嫌套取国家农机补贴、破坏基本农田及强占村民承包田等多项违规行为。

刘伟东在举报信中指出,刘志坚、刘志迁以“农机大户”名义申报补贴时,存在农机数量不足、马力不达标等问题。二人通过茂林村副书记高洪喜向德惠市松花江镇农村经济管理服务中心负责人闫洪富申报,涉嫌套取国家补贴。据举报,二人每年骗取补贴超10万元,三年累计或达30余万元。
刘伟东还举报:刘志迁违反《土地管理法》及《基本农田保护条例》,在应分基本农田上建房。举报材料中附有标注为“基本农田上盖的房子”的现场坐标信息(经度125.896412,纬度44.670492)及拍摄时间(2025年5月16日)。
举报还提及,刘志坚、刘志迁长期强占本村村民承包田,甚至因强种问题到政府闹访,强行占用镇政府办公室影响正常办公。

刘伟东随信提供多项证据,包括疑似小马力农机照片、分地台账记录(提示可至镇经管站闫洪富处查证),以及个人身份信息等。其在举报信中强调:“举报人保证所举报的内容真实,如有不实之处,举报人愿意承担法律责任”。他还称:“正义可以迟到,但不能缺席”,呼吁相关部门彻查。
目前,据刘伟东介绍,他已经将举报材料提供给当地政府部门,具体调查进展有待官方进一步通报。

原文来自腾讯:https://page.om.qq.com/page/OLMjs5K7b8jcIN0-BWDgR3PA0
版权声明:除注明外均收集于互联网,如有侵权请及时联系我们处理!
罔顾事实证据采信假证判案,瓦房店法院高兴利是法盲还是贪? 关于辽宁省瓦房店市法院法官高...
山东莱西:金融债权转让遭遇司法乱象,民生企业泣求纪委伸冤! 青岛波尔旺肉业公司致山东省...
本站讯 近日,福建省福州市马尾区琅岐镇多名村民向中央纪委提交实名举报材料,直指该区副...
日前,有知情人向媒体反馈:黑龙江省哈尔滨市呼兰区沈家街道大罗村村书记王广良被纪委带...
本人高明江,身份证号:150105195803017811,现年66岁,军旅生涯二十六载,曾被授予 全国边陲优...
每日新闻网报道:(ml01) 编前语:法律本身是用来规范社会行为、保护公民权利、制裁违法行...
本站讯 近日,福建省福州市马尾区琅岐镇多名村民向中央纪委提交实名举报材料,直指该区副...
刘生福致广东省纪委马森述书记的实名举报信 泣血实名举报:蕉岭县法官丘吉枉法裁判制造冤...
山东莱西:金融债权转让遭遇司法乱象,民生企业泣求纪委伸冤! 青岛波尔旺肉业公司致山东省...
近日,吉林省德惠市村民崔有实名举报当地两名派出所所长徐永庆、刘继平存在玩忽职守、贪...
肇东市法院执行局长唐宝山涉嫌滥用职权玩忽职守办人情案 尊敬的黑龙江省信访局领导您们好...
冒死举报:通辽市保康镇鑫雅嘉园二期小区人防工程偷工减料 尊敬的媒体记者和相关部门:...